芯片简介
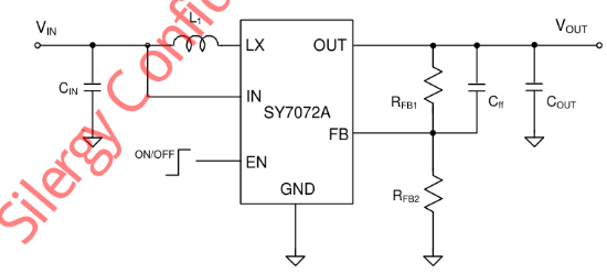
SY7072A是一款高效同步升压转换器,支持0.85V最低输入电压和5.5V可调输出电压,适用于单节锂离子电池或碱性电池应用。采用NMOS主开关和PMOS同步开关架构,具备自动旁路模式、负载断开功能及低RDS(ON)特性。内部集成控制电路、驱动电路和保护机制,提供1MHz固定开关频率和1ms软启动时间。
芯片特点:
输入0.85V~5.5V
输出1.8V~5.5V
内置MOS
1MHz
使能
软启动

SY7072A是一款高效同步升压转换器,支持0.85V最低输入电压和5.5V可调输出电压,适用于单节锂离子电池或碱性电池应用。采用NMOS主开关和PMOS同步开关架构,具备自动旁路模式、负载断开功能及低RDS(ON)特性。内部集成控制电路、驱动电路和保护机制,提供1MHz固定开关频率和1ms软启动时间。
描述SY7072A是一款高效的同步升压转换器,适用于单节锂离子或锂聚合物电池,或多节碱性镍镉或镍氢电池供电的应用。它可以将输入电压从0.85V提升到5.5V,最大输出电流为2A。该芯片采用NMOS作为主开关,PMOS作为同步开关。在关机模式下,SY7072A可以断开输出与输入的连接。当输入电压超过调节输出电压时,SY7072A会自动进入旁路模式。
SMT扩展库
3000个/圆盘
总额¥0
近期成交73单