芯片简介
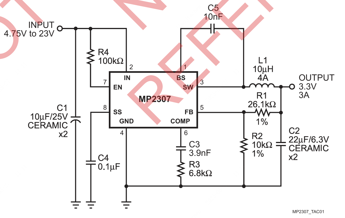
MP2307 是一款单片同步降压调节器。该器件集成了100mΩ MOSFETS,在4.75V至23V宽输入电压范围内可实现 3A 连续负载电流。其电流控制模式提供了快速瞬态响应和逐周期电流限制。可调软启动功能避免了启动时的浪涌电流,在关断模式下,电源电流下降至低于1µA。该器件采用8-pin SOIC封装,最大限度减少了现有标准外部元器件的使用,提供了非常紧凑的系统解决方案。
芯片特点:
连续输出电流:3A
峰值输出电流:4A
可调输出电压:0.925V~20V
宽工作输入电压范围:4.75V~23V
效率: 95%
集成 100mΩ 功率 MOSFET
固定开关频率:340kHz
逐周期过流保护
输入欠压锁定保护
可调软启动功能
可采用低 ESR 输出陶瓷电容稳定工作
封装:8 引脚 SOIC(增强散热)



