芯片简介
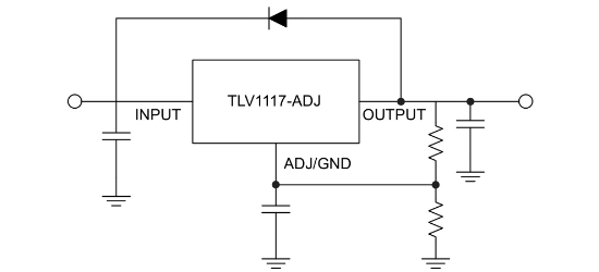
TLV1117-33CDCYR是一款高精度、低噪声的线性稳压器,提供800mA输出电流,支持宽输入电压范围。内部电路由误差放大器、基准电压源、功率晶体管和保护电路构成,具有±1%的输出电压精度和低噪声特性,适用于存储设备供电。
芯片特点:
输入16V
输出0.8A
精度±1%
输出3.3V

TLV1117-33CDCYR是一款高精度、低噪声的线性稳压器,提供800mA输出电流,支持宽输入电压范围。内部电路由误差放大器、基准电压源、功率晶体管和保护电路构成,具有±1%的输出电压精度和低噪声特性,适用于存储设备供电。
| 开源项目名称 | 开源项目介绍 |
|---|---|
| C2842719-LDO方案验证板(A版) | LDO验证板A版:3款SOT-23-3、3款SOT-89-3、2款SOT-23-5、2款SOT-23-6、2款SOT-223。 |
描述TLV1117 800mA 15V 线性稳压器
RoHSSMT扩展库
2500个/圆盘
总额¥0
近期成交100单+