芯片简介
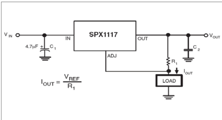
SPX1117是一款低成本、小尺寸的低功耗正电压稳压器,适用于电池供电设备和便携式计算机,具有低静态电流和低至1.1V的满负载压差。支持固定或可调输出电压,提供800mA输出电流和1A峰值电流,具备0.1%线性调整率和0.2%负载调整率,稳定支持2.2μF陶瓷电容,内置过流及热保护功能。内部由误差放大器、基准电压源、功率晶体管和保护电路组成。
芯片特点:
输入20V
输出800mA
精度±1.8%
输出1.8V

SPX1117是一款低成本、小尺寸的低功耗正电压稳压器,适用于电池供电设备和便携式计算机,具有低静态电流和低至1.1V的满负载压差。支持固定或可调输出电压,提供800mA输出电流和1A峰值电流,具备0.1%线性调整率和0.2%负载调整率,稳定支持2.2μF陶瓷电容,内置过流及热保护功能。内部由误差放大器、基准电压源、功率晶体管和保护电路组成。
| 开源项目名称 | 开源项目介绍 |
|---|---|
| C2842719-LDO方案验证板(A版) | LDO验证板A版:3款SOT-23-3、3款SOT-89-3、2款SOT-23-5、2款SOT-23-6、2款SOT-223。 |
描述是一款低功耗正电压调节器,旨在以经济高效、占用空间小的解决方案满足适度的功率要求。是电池供电应用和便携式计算机的理想选择。具有极低的静态电流,满载时的低压差电压为1.1V。随着输出电流的减小,静态电流流入负载,提高了效率。提供可调或固定的1.5V、1.8V、2.5V、3.3V和5V输出电压。采用3引脚SOT-223表面贴装封装。10μF的输出电容可确保无条件稳定,而较小的2.2μF电容则适用于大多数应用。
RoHSSMT扩展库
2500个/圆盘
总额¥0
近期成交10单