芯片简介
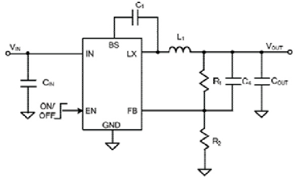
STI3471是一款高效率500KHz同步降压DC-DC转换器,可提供3A输出电流。其集成低RDS(ON)的主开关和同步开关以减小导通损耗,采用瞬时PWM架构实现快速瞬态响应,并内置内部补偿网络以简化外部元件。内部组成包括误差放大器、过流保护、软启动电路及热关断功能。特性包括高达93%的效率、4.5V至18V宽输入范围、低输出纹波和小型外部电感电容需求。
芯片特点:
输入4.5V~18V
输出3A
内置MOS
500KHz
使能
软启动

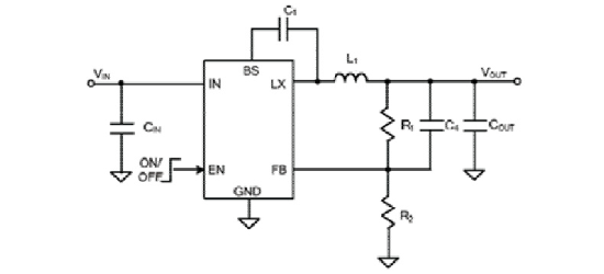
STI3471是一款高效率500KHz同步降压DC-DC转换器,可提供3A输出电流。其集成低RDS(ON)的主开关和同步开关以减小导通损耗,采用瞬时PWM架构实现快速瞬态响应,并内置内部补偿网络以简化外部元件。内部组成包括误差放大器、过流保护、软启动电路及热关断功能。特性包括高达93%的效率、4.5V至18V宽输入范围、低输出纹波和小型外部电感电容需求。
| 开源项目名称 | 开源项目介绍 |
|---|---|
| DC-DC降压芯片方案验证板-A版 | 该方案验证版,主要用于测试市面上常见的SOT-23封装的降压型DC/DC芯片,板子上目前集成了三种引脚排序。 |