芯片简介
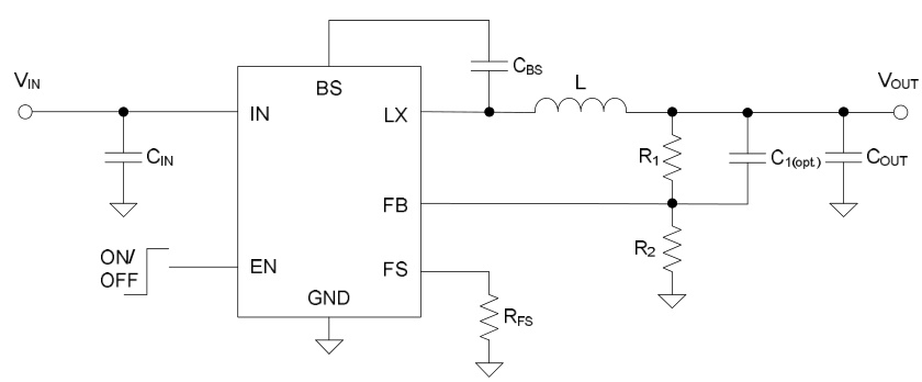
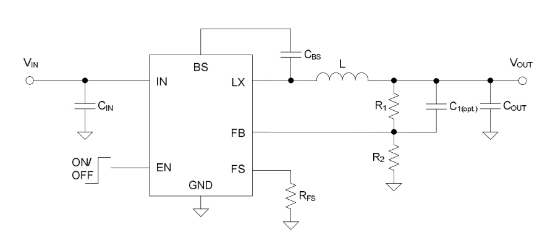
SY8303AIC是一款高效快速响应的同步降压DC-DC转换器,输入电压范围4.5V~40V,集成低RDS(ON)的主开关和同步开关以降低导通损耗。采用峰值电流控制方案,支持外部电阻调节500kHz~2.5MHz的开关频率,具备3A输出能力、1ms内部软启动、低静态电流及短路保护和热关断功能。
芯片特点:
输入4.5V~40V
输出3A
内置MOS
500kHz~2.5MHz
使能
软启动

SY8303AIC是一款高效快速响应的同步降压DC-DC转换器,输入电压范围4.5V~40V,集成低RDS(ON)的主开关和同步开关以降低导通损耗。采用峰值电流控制方案,支持外部电阻调节500kHz~2.5MHz的开关频率,具备3A输出能力、1ms内部软启动、低静态电流及短路保护和热关断功能。
| 开源项目名称 | 开源项目介绍 |
|---|---|
| 32位四合一电调MK1.1 | 一款基于AM32/HF32固件的32位无刷四合一电调器,版本为MK1.1。采用 SY8303 高效同步整流,能够提供 3A 电流的降压型 DC-DC 转换器,将供电电压降为8V,给栅极驱动器供电。 |
描述SY8303是一款高效率同步降压DC-DC转换器,能够提供3A负载电流。其工作输入电压范围为4.5V至40V,集成了主开关和同步开关,具有非常低的导通电阻。该芯片还支持可调开关频率(500kHz至2.5MHz)和内部软启动功能,以限制启动时的浪涌电流。此外,它还具有短路保护、热关断和自动恢复功能。
SMT扩展库
3000个/圆盘
总额¥0
近期成交100单+