芯片简介
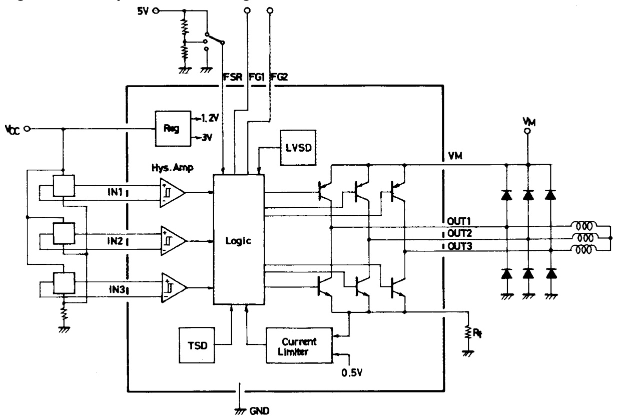
LB1690是一款三相无刷电机驱动IC,适用于空调和热水系统的直流风扇电机。特性包括45V耐压、2.5A输出电流、集成带滞后的霍尔放大器、电流限制器、低电压保护电路和热关断功能。内置FG输出电路可生成与转速成比例的脉冲信号,支持通过FSR引脚实现正转/停止/反转控制。芯片由三相驱动电路、霍尔传感器接口、保护电路及FG信号处理单元组成。
芯片特点:
最大输入45V
输出2.5A
工作电压5V~42V
驱动电流:2.5A
集成霍尔传感器
方向控制

LB1690是一款三相无刷电机驱动IC,适用于空调和热水系统的直流风扇电机。特性包括45V耐压、2.5A输出电流、集成带滞后的霍尔放大器、电流限制器、低电压保护电路和热关断功能。内置FG输出电路可生成与转速成比例的脉冲信号,支持通过FSR引脚实现正转/停止/反转控制。芯片由三相驱动电路、霍尔传感器接口、保护电路及FG信号处理单元组成。
总额¥0