芯片简介
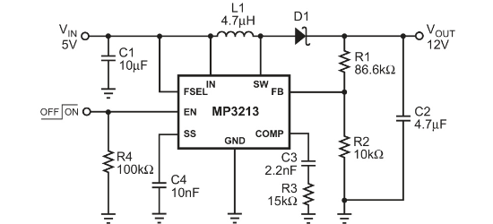
MP3213是一款电流模式升压转换器,内置3.5A/0.18ΩMOSFET,支持700KHz或1.3MHz可切换频率,输入电压低至2.5V,输出电压高达22V。具备可编程软启动、欠压锁定、过温保护及内部电流限制功能,采用外部补偿设计以优化环路动态特性。
芯片特点:
输入2.5V~22V
输出3V~22V
内置MOS
700KHz/1.3MHz
使能
软启动

MP3213是一款电流模式升压转换器,内置3.5A/0.18ΩMOSFET,支持700KHz或1.3MHz可切换频率,输入电压低至2.5V,输出电压高达22V。具备可编程软启动、欠压锁定、过温保护及内部电流限制功能,采用外部补偿设计以优化环路动态特性。
描述MP3213是一款电流模式升压转换器,内置一个3.5A、0.18Ω的开关,可提供高效且响应迅速的稳压功能。MP3213的工作频率为700KHz或1.3MHz,便于滤波且噪声低。外部补偿引脚让用户可灵活设置环路动态特性,从而能够使用小型、低等效串联电阻(ESR)的陶瓷输出电容