芯片简介
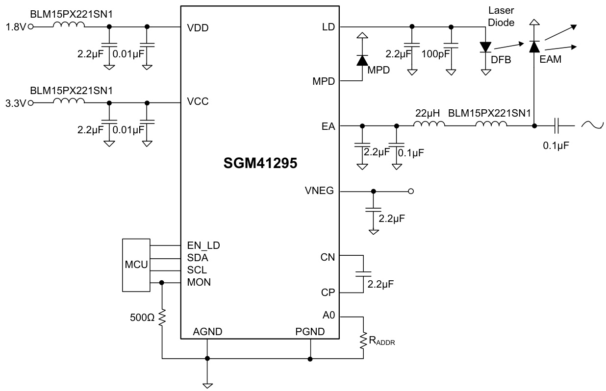
该芯片为激光二极管提供DC偏置及负压输出,集成可编程EAM/LD电流源、MPD监控和I²C接口。功能模块包括电荷泵、数字控制单元及多路保护电路,具备短路保护、过温关断及无启动浪涌特性。
芯片特点:
输入2.85V~5.5V
输出150mA/239.5mA
负压:负压
使能
1MHz

该芯片为激光二极管提供DC偏置及负压输出,集成可编程EAM/LD电流源、MPD监控和I²C接口。功能模块包括电荷泵、数字控制单元及多路保护电路,具备短路保护、过温关断及无启动浪涌特性。
描述SGM41295 是一款用于 EML 的直流偏置控制器,提供激光二极管的直流偏置,支持 EAM 偏置和 LD 驱动电流源。它还具有负电荷泵输出、电压源、电流源、MPD 电流监测等功能。支持 I²C 接口和高达 1MHz 的 I²C 时钟频率。
SMT扩展库
4000个/圆盘
总额¥0