芯片简介
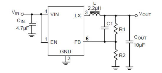
HT8097ARTZ是一款1.5MHz固定频率的同步降压转换器,采用电流控制模式,输入电压范围2.3V至6V,输出电流达2A。该器件内置P/N沟道MOSFET,效率高达96%,支持PFM轻载高效模式、100%占空比低压差操作及短路/过热保护。其内部集成误差放大器和补偿电路,提供快速瞬态响应与软启动功能,可编程输出电压最低至0.6V。
芯片特点:
输入2.3V~6V
输出2A
内置MOS
1.5MHz
使能
软启动

HT8097ARTZ是一款1.5MHz固定频率的同步降压转换器,采用电流控制模式,输入电压范围2.3V至6V,输出电流达2A。该器件内置P/N沟道MOSFET,效率高达96%,支持PFM轻载高效模式、100%占空比低压差操作及短路/过热保护。其内部集成误差放大器和补偿电路,提供快速瞬态响应与软启动功能,可编程输出电压最低至0.6V。
描述HT8097A 是一款1.5MHz恒定频率电流模式降压转换器,适用于单节锂离子电池供电的应用,最高效率可达96%,输出电流可达2A,输入电压范围为2.3V至6V,输出电压可低至0.6V。该器件支持100%占空比低 dropout 操作,具有短路保护、热故障保护、浪涌电流限制和软启动功能。
近期成交14单