芯片简介
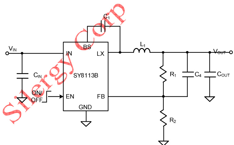
SYH113是一款高效500kHz同步降压DC-DC转换器,输入电压范围4.5V至18V,可提供3A输出电流。集成主开关和同步开关,具有低R_DS(ON)以降低导通损耗,采用即时PWM架构实现快速瞬态响应。特性包括500kHz开关频率、内部软启动限制浪涌电流、使能控制及同步整流功能。
芯片特点:
输入4.5V~18V
输出3A
内置MOS
500kHz
使能
软启动

SYH113是一款高效500kHz同步降压DC-DC转换器,输入电压范围4.5V至18V,可提供3A输出电流。集成主开关和同步开关,具有低R_DS(ON)以降低导通损耗,采用即时PWM架构实现快速瞬态响应。特性包括500kHz开关频率、内部软启动限制浪涌电流、使能控制及同步整流功能。
| 开源项目名称 | 开源项目介绍 |
|---|---|
| DC-DC降压芯片方案验证板-A版 | 该方案验证版,主要用于测试市面上常见的SOT-23封装的降压型DC/DC芯片,板子上目前集成了三种引脚排序。 |
描述SYH113是一款高效率500kHz同步降压DC-DC转换器,能够提供3A的输出电流。其输入电压范围为4.5V至18V,内部集成了主开关和同步开关,具有非常低的导通电阻,以减少传导损耗。采用瞬时PWM架构实现快速瞬态响应,具有低输出电压纹波和小型外部电感器和电容器。采用TSOT23-6封装,工作温度范围为-40°C至85°C。
SMT扩展库
3000个/圆盘
总额¥0