芯片简介
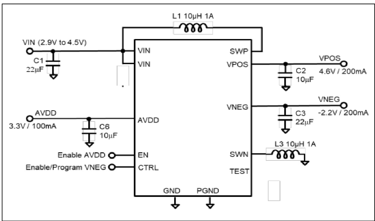
SL6802是一款专为AMOLED显示面板供电的三路DC-DC转换器,集成200mA升压转换器(VPOS)、200mA反相转换器(VNEG)和20mA辅助LDO(AVDD)。支持2.9V至4.5V输入范围,具有数字控制输出电压编程、效率超过90%、短路保护及热关断功能,适用于便携式设备的电源管理。
芯片特点:
输入2.9V~4.5V
输出4.6V,-1.4V~-4.4V
输出200mA,200mA
内置MOS
1.5MHz
使能
软启动
负压

SL6802是一款专为AMOLED显示面板供电的三路DC-DC转换器,集成200mA升压转换器(VPOS)、200mA反相转换器(VNEG)和20mA辅助LDO(AVDD)。支持2.9V至4.5V输入范围,具有数字控制输出电压编程、效率超过90%、短路保护及热关断功能,适用于便携式设备的电源管理。
描述SL6802 是一个三路 DC-DC 转换器,设计用于驱动 AMOLED 显示面板,需要 3 个供电轨。它集成了一个 200mA 升压转换器 VPOS、一个 200mA 反相转换器 VNEG 和一个 20mA 辅助 LDO AVDD。该设备特别适合电池供电产品,主要关注整体系统效率。数字控制允许编程 VNEG 的输出电压。具有优秀的线路和负载调节、软启动、限流、热关断和短路保护功能。
SMT扩展库
3000个/圆盘
总额¥0
近期成交5单