芯片简介
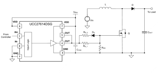
UCC27614 是一款单通道、高速低侧栅极驱动器,能够有效驱动 MOSFET、IGBT、碳化硅(SiC)和氮化镓(GaN)功率开关。UCC27614 具有典型的峰值驱动强度为 10A,这可缩短功率开关的上升和下降时间,降低开关损耗并提高效率。UCC27614 器件的小传播延迟通过改善死区时间优化、脉冲宽度利用率、控制环路响应和系统的瞬态性能,从而提高功率级效率。
芯片特点:
输出30V
输出10A
输入-10V
单通道
低侧驱动

UCC27614 是一款单通道、高速低侧栅极驱动器,能够有效驱动 MOSFET、IGBT、碳化硅(SiC)和氮化镓(GaN)功率开关。UCC27614 具有典型的峰值驱动强度为 10A,这可缩短功率开关的上升和下降时间,降低开关损耗并提高效率。UCC27614 器件的小传播延迟通过改善死区时间优化、脉冲宽度利用率、控制环路响应和系统的瞬态性能,从而提高功率级效率。
描述单通道、高速、低侧栅极驱动器,能够有效地驱动MOSFET、IGBT、SiC和GaN电源开关。典型峰值驱动强度为10A,有助于缩短电源开关的上升和下降时间、降低开关损耗并提高效率。短传播延迟可改善系统的死区优化、控制环路响应,提高脉宽利用率和瞬态性能,从而提高功率级效率。 可以在输入端处理-10V的电压,通过平缓的接地弹跳提高系统稳健性
RoHSSMT扩展库
3000个/圆盘
总额¥0
近期成交18单