芯片简介
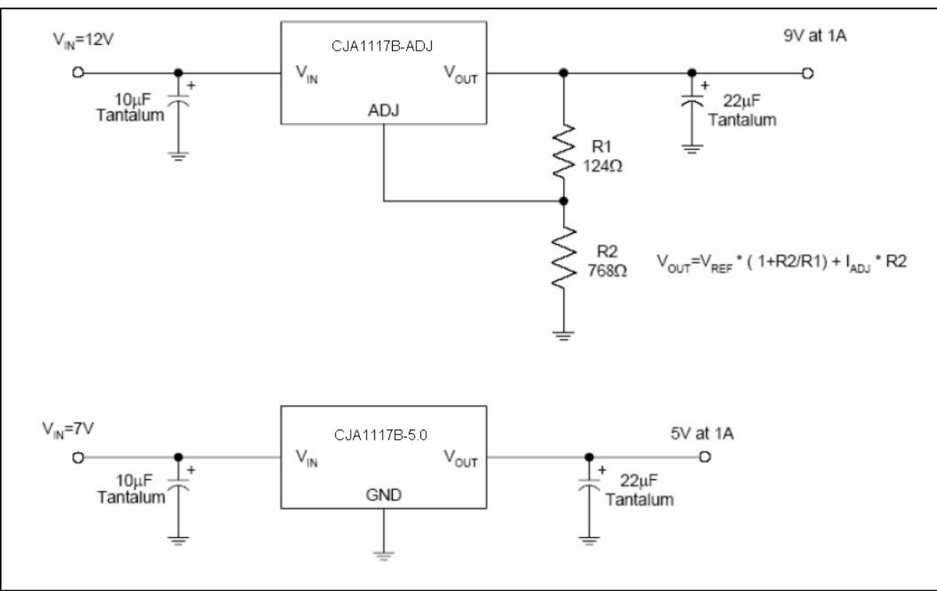
CJA1117B-ADJ是一款低漏失三端稳压器,具有在1A输出电流下1.15V的压降。芯片提供电流限制和热关机保护,确保输出电压精度在±1.5%以内。其电路包含修整后的带隙参考源,可调节版本通过外部电阻实现1.25V至5V的输出电压范围,适用于存储设备供电。
芯片特点:
输入20V
输出1A
精度±1.5%
输出1.25V~5V

CJA1117B-ADJ是一款低漏失三端稳压器,具有在1A输出电流下1.15V的压降。芯片提供电流限制和热关机保护,确保输出电压精度在±1.5%以内。其电路包含修整后的带隙参考源,可调节版本通过外部电阻实现1.25V至5V的输出电压范围,适用于存储设备供电。
| 开源项目名称 | 开源项目介绍 |
|---|---|
| C2842719-LDO方案验证板(A版) | LDO验证板A版:3款SOT-23-3、3款SOT-89-3、2款SOT-23-5、2款SOT-23-6、2款SOT-223。 |
描述是一款低压降三端稳压器,在1A输出电流时压降为1.15V。提供限流和热关断功能,其电路包括一个微调的带隙基准,以确保输出电压精度在1.5%以内。限流经过微调,以确保指定的输出电流和受控的短路电流。片上热关断功能可防止任何过载和环境温度组合导致结温过高。有一个可调版本,只需2个外部电阻即可提供1.25V至5V的输出电压。
RoHSSMT扩展库
1000个/圆盘
总额¥0
近期成交20单