芯片简介
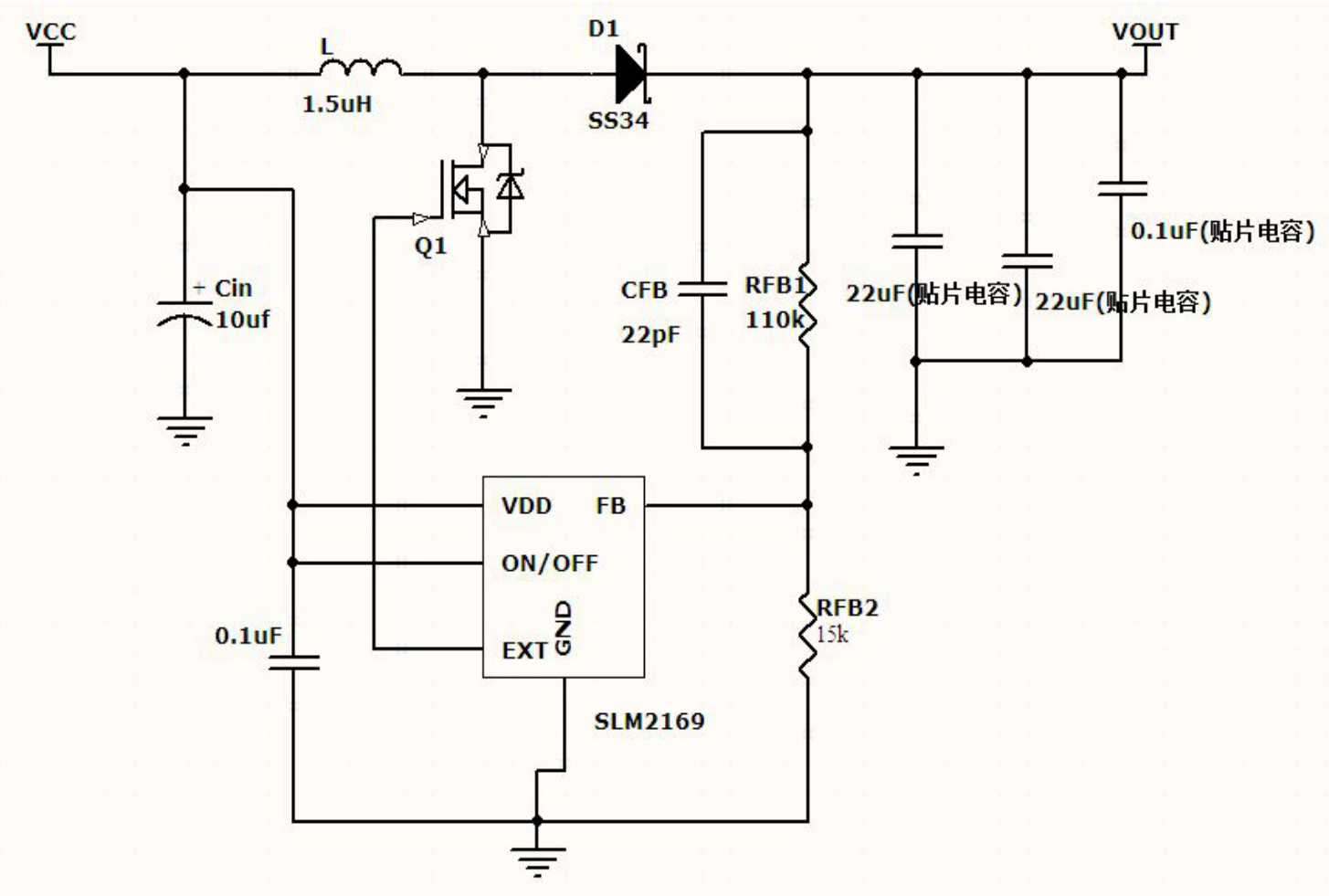
SLM2169是一款升压型DC/DC控制器,集成基准电压、振荡、误差放大、相位补偿、短路保护及PWM/PFM切换控制电路。支持外接N沟道MOSFET以实现高效率和高输出电流,具备1.2MHz开关频率、0.6V±2%基准电压及10ms软启动功能。通过PWM/PFM自动切换优化轻载效率,输入电压范围1.8V~5.5V,占空比20%~90%,含使能控制和UVLO保护,适用于陶瓷电容器及高密度安装。
芯片特点:
输入1.8V~5.5V
输出可调
1.2MHz
使能
软启动


SLM2169是一款升压型DC/DC控制器,集成基准电压、振荡、误差放大、相位补偿、短路保护及PWM/PFM切换控制电路。支持外接N沟道MOSFET以实现高效率和高输出电流,具备1.2MHz开关频率、0.6V±2%基准电压及10ms软启动功能。通过PWM/PFM自动切换优化轻载效率,输入电压范围1.8V~5.5V,占空比20%~90%,含使能控制和UVLO保护,适用于陶瓷电容器及高密度安装。
描述SLM2169是一款由基准电压电路、振荡电路、误差放大电路、相位补偿电路、时钟门锁式短路保护电路、PWM/PFM切换控制电路构成的CMOS升压型DC-DC控制器。适用于需要高效率、高输出电流的应用电路。
RoHSSMT扩展库
3000个/圆盘
总额¥0
近期成交11单