芯片简介
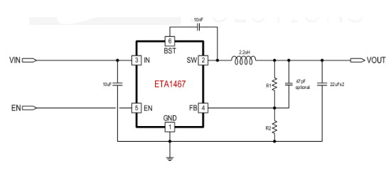
ETA1467S2G是一款宽输入范围、高效率同步降压DC-DC转换器,集成自适应COT控制技术,支持高达3A输出电流。特性包括超快负载瞬态响应、轻载高效PFM模式、内部低Rdson功率MOSFET、无需外部补偿,并提供过压保护(OVP)、热关断及欠压锁定功能。内部集成高边和低边开关管,采用SOT23-6封装。
芯片特点:
输入4.5V~18V
输出3A
内置MOS
700kHz
使能

ETA1467S2G是一款宽输入范围、高效率同步降压DC-DC转换器,集成自适应COT控制技术,支持高达3A输出电流。特性包括超快负载瞬态响应、轻载高效PFM模式、内部低Rdson功率MOSFET、无需外部补偿,并提供过压保护(OVP)、热关断及欠压锁定功能。内部集成高边和低边开关管,采用SOT23-6封装。
描述ETA1467 是一款宽输入范围、高效率、高频 DC-DC 降压开关稳压器,能够提供高达 3A 的输出电流。采用自适应 COT 控制方案,实现非常快速的瞬态响应,并在负载变化时提供平滑的过渡。轻载时进入 PFM 模式,节省开关损耗,提高效率。具有过压保护和热关断功能,适用于工业应用。
RoHSSMT扩展库
3000个/圆盘
总额¥0
近期成交9单