芯片简介
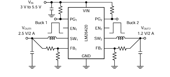
LM26420是一款高效双通道同步降压DC/DC转换器,采用BICMOS技术集成75mΩPMOS和50mΩNMOS开关,支持3V-5.5V输入电压范围及0.8V-4.5V输出电压。通过2.2MHz(X型)或0.55MHz(Y型)高频开关实现高达93%的转换效率,具备独立使能控制、软启动、过压/欠压保护及热关断功能。采用电流模式控制架构,支持预偏置启动和双路180°相位差输出,适用于FPGA、CPU等核心供电场景。
芯片特点:
输入3V~5.5V
输出2A
内置MOS
2.2MHz~0.55MHz
使能
双路输出
软启动




