芯片简介
CC6420SPB-FG是一款低噪声、高效率的单线圈正弦波电流无刷电机驱动器,支持PWM调速和软启动功能。芯片集成高精度霍尔传感器、驱动功率管、稳压模块、斩波失调消除模块及数字逻辑控制模块,采用SVPWM技术实现正弦波控制以降低电磁噪声。特性包括自动增益控制、智能软启动减少启动电流冲击、可配置转速曲线、方向控制及多重保护机制。
芯片特点:
最大输入18V
输出450mA
工作电压3.5V~18V
驱动电流:450mA
正弦波
集成霍尔传感器
方向控制
可编程
模块

CC6420SPB-FG是一款低噪声、高效率的单线圈正弦波电流无刷电机驱动器,支持PWM调速和软启动功能。芯片集成高精度霍尔传感器、驱动功率管、稳压模块、斩波失调消除模块及数字逻辑控制模块,采用SVPWM技术实现正弦波控制以降低电磁噪声。特性包括自动增益控制、智能软启动减少启动电流冲击、可配置转速曲线、方向控制及多重保护机制。
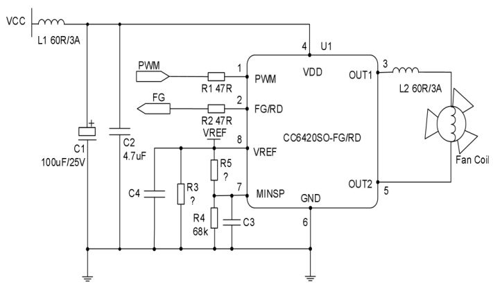
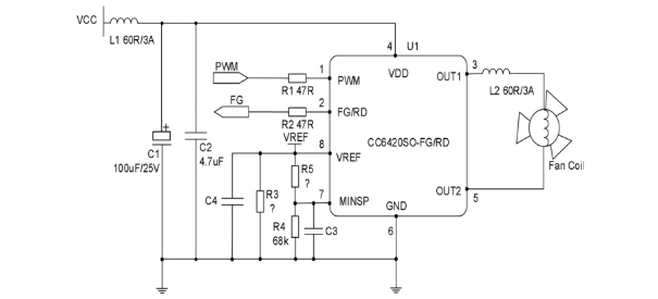
描述CC6420是一款用于单线圈无刷直流电机/风扇的单芯片解决方案,具备PWM速度控制功能。该芯片采用创新的先进高压BiCMOS工艺设计和制造,此工艺针对霍尔传感器和电机驱动器进行了优化。它集成了驱动功率管、电压调节模块、高精度霍尔传感器、斩波失调消除模块、霍尔信号线性放大与调制模块以及数字逻辑控制模块
RoHSSMT扩展库
2500个/圆盘
总额¥0
近期成交3单