芯片简介
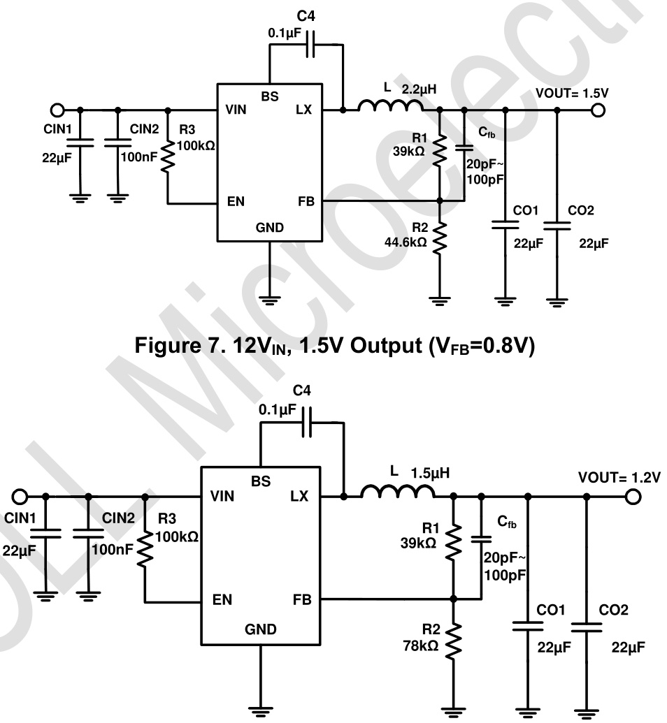
TMI3253S是一款高效600kHz恒定导通时间控制的同步降压DC-DC转换器,集成70mΩ/35mΩ低导通电阻MOSFET,支持4.5V至18V宽输入电压范围,最大输出电流3A。采用COT控制架构实现快速瞬态响应,内置过流保护、热关断及软启动功能,需外接极少标准元件,适用于紧凑型高能效设计。
芯片特点:
输入4.5V~18V
输出3A
内置MOS
600kHz
使能
软启动

TMI3253S是一款高效600kHz恒定导通时间控制的同步降压DC-DC转换器,集成70mΩ/35mΩ低导通电阻MOSFET,支持4.5V至18V宽输入电压范围,最大输出电流3A。采用COT控制架构实现快速瞬态响应,内置过流保护、热关断及软启动功能,需外接极少标准元件,适用于紧凑型高能效设计。
| 开源项目名称 | 开源项目介绍 |
|---|---|
| DC-DC降压芯片方案验证板-A版 | 该方案验证版,主要用于测试市面上常见的SOT-23封装的降压型DC/DC芯片,板子上目前集成了三种引脚排序。 |
描述电源管理IC,DCDC,Buck,600KHz,4.5- 18V,3A,SOT23-6,VFB=0.6V,TMI3253S(TMI)
RoHSSMT扩展库
3000个/圆盘
总额¥0
近期成交79单