芯片简介
AMS1117-3.3是一款低压差线性稳压器,支持1A输出电流,具有0.2%的典型负载调节率和片上热保护功能。提供多种固定输出电压选项,适用于需要高精度和热管理的电源场景。
芯片特点:
输入18V
输出0.8A
精度±2%
输出3.3V
工业品
AMS1117-3.3是一款低压差线性稳压器,支持1A输出电流,具有0.2%的典型负载调节率和片上热保护功能。提供多种固定输出电压选项,适用于需要高精度和热管理的电源场景。
| 开源项目名称 | 开源项目介绍 |
|---|---|
| C2842719-LDO方案验证板(A版) | LDO验证板A版:3款SOT-23-3、3款SOT-89-3、2款SOT-23-5、2款SOT-23-6、2款SOT-223。 |
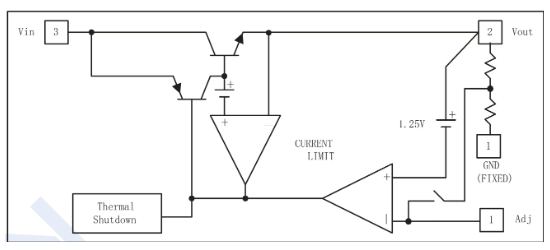
描述特性:低压差。 负载调整率:典型值0.2%。 针对低电压进行优化。 片上热限制。 1A可调/固定低压差线性稳压器。 三端可调或固定输出电压为1.2V、1.25V、1.5V、1.8V、1.9V、2.5V、2.85V、3.3V、5V的稳压器
RoHSSMT扩展库
2500个/圆盘
总额¥0
近期成交100单+