芯片简介
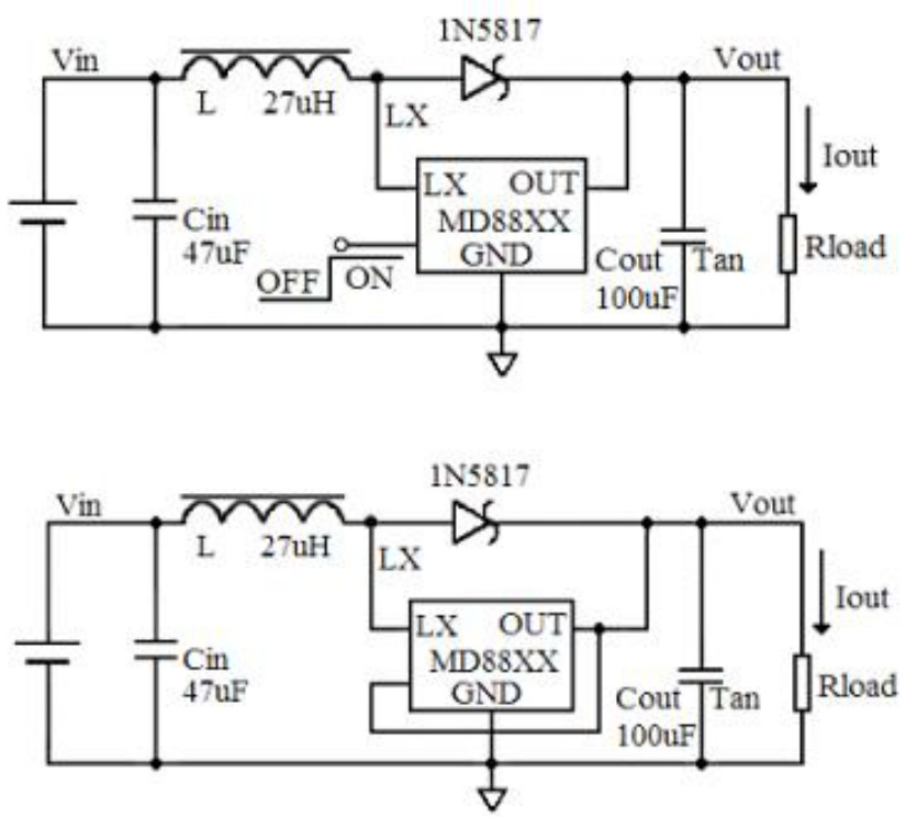
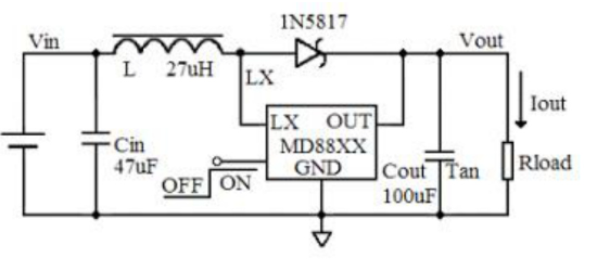
MD88R30是一款PFM控制的高效率DC-DC升压稳压芯片,具有低启动电压(典型0.75V)和高输出电压精度(±2.5%)。内部集成输出电压反馈和补偿网络、启动电路、振荡电路、PFM控制电路、参考电压电路、过流保护电路及输出功率管。特性包括低静态电流(4μA典型值)、关断电流0.1μA,效率达85%,需外接电感、电容和肖特基二极管。
芯片特点:
输入0.75V~10V
输出3.0V
内置MOS
350kHz
使能


MD88R30是一款PFM控制的高效率DC-DC升压稳压芯片,具有低启动电压(典型0.75V)和高输出电压精度(±2.5%)。内部集成输出电压反馈和补偿网络、启动电路、振荡电路、PFM控制电路、参考电压电路、过流保护电路及输出功率管。特性包括低静态电流(4μA典型值)、关断电流0.1μA,效率达85%,需外接电感、电容和肖特基二极管。
描述500mA电流输出升压DC-DC转换器
SMT扩展库
3000个/圆盘
总额¥0