芯片简介
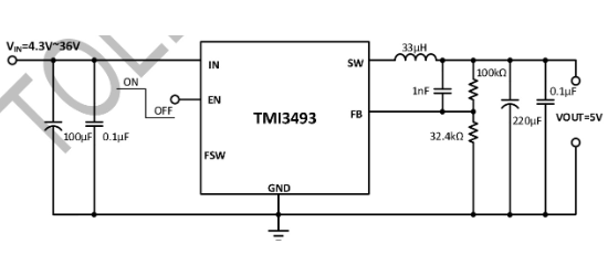
TMI3493是一款宽输入电压范围(4.3V至36V)、高效率的3A同步整流降压转换器,集成高边和低侧功率MOSFET(高边78mΩ@5V,低侧30mΩ@12V)。其特性包括可调开关频率(75kHz-600kHz)、轻载PFM模式、内部补偿、集成软启动、输入过压保护(38V阈值)、热关断(150℃触发)及短路打嗝保护。内部功能框架包含控制电路、驱动电路、保护电路(UVLO/OVP/TSD)及反馈调节模块。
芯片特点:
输入4.3V~36V
输出3A
内置MOS
75kHz~600kHz
使能
软启动




