芯片简介
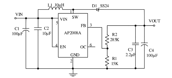
AP2008A是一款恒定频率峰值电流模式的异步PWM升压转换器,输入电压范围3V至12V,最大输出电压20V,内置0.2Ω导通电阻的NMOS管。特性包括1MHz固定开关频率、可调开关限流、轻负载模式(静态电流200μA)、精准0.6V反馈阈值电压、内部软启动及高效率(高达92%)。功能框架由控制电路、误差放大器和保护电路组成。
芯片特点:
输入3V~12V
输出20V
内置MOS
1MHz
使能
软启动
工业品
AP2008A是一款恒定频率峰值电流模式的异步PWM升压转换器,输入电压范围3V至12V,最大输出电压20V,内置0.2Ω导通电阻的NMOS管。特性包括1MHz固定开关频率、可调开关限流、轻负载模式(静态电流200μA)、精准0.6V反馈阈值电压、内部软启动及高效率(高达92%)。功能框架由控制电路、误差放大器和保护电路组成。
描述AP2008A是一个恒定频率峰值电流模式的异步PWM升压转换器,具有宽输入电压范围(3V~12V),最大输出电压可达20V。内置NMOS管导通电阻为200mΩ,支持可调限流,适用于MID和移动电源。
RoHSSMT扩展库
3000个/圆盘
总额¥0
近期成交25单