芯片简介
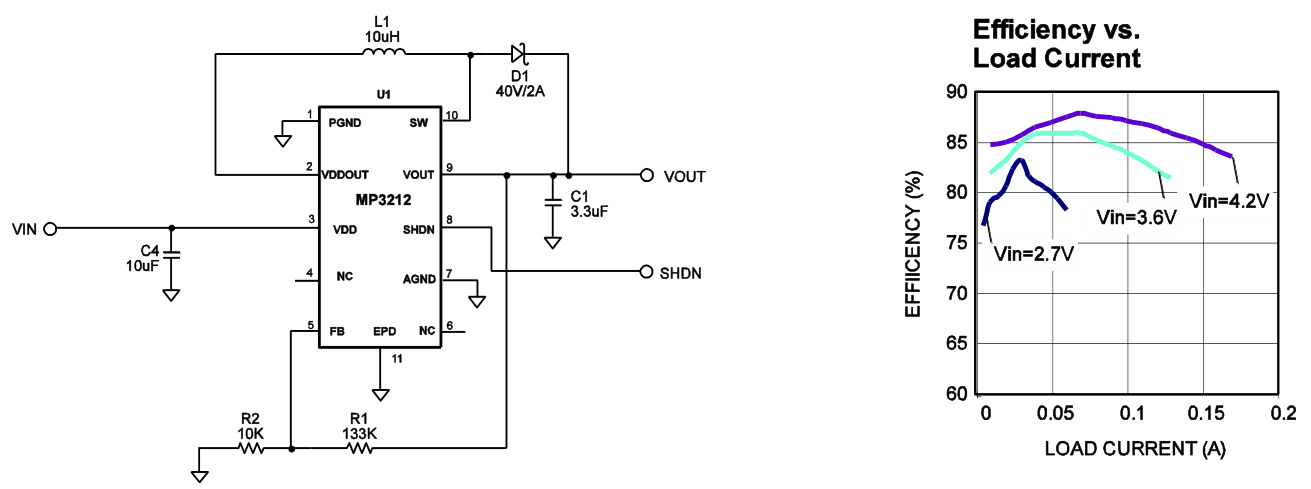
MP3212是一款高效率、固定频率的电流模式升压转换器,集成输入断开开关、内部软启动和补偿功能。特性包括1MHz开关频率、集成MOSFET、零电流关机模式、自动轻载PFM模式及过压/过流/热保护。功能框架包含峰值电流控制、误差放大器、保护电路及输入隔离机制。
芯片特点:
输入2.3V~5.5V
输出28V
输出100mA
内置MOS
1MHz
使能
软启动
隔离
工业品
MP3212是一款高效率、固定频率的电流模式升压转换器,集成输入断开开关、内部软启动和补偿功能。特性包括1MHz开关频率、集成MOSFET、零电流关机模式、自动轻载PFM模式及过压/过流/热保护。功能框架包含峰值电流控制、误差放大器、保护电路及输入隔离机制。
描述DCDC升压,电源输入3V~7V,输出24V以上方案,MP3212是一款高效率、固定频率的电流模式升压转换器,具有输入断开功能、浪涌电流限制、内部软启动和补偿。它支持2.3V至5.5V的输入电压范围,最大输出电压可达28V,典型输出电流为100mA。内置功率MOSFET和输入断开开关,提供完整的输入到输出隔离。在轻载条件下自动进入脉冲频率调制模式,以提高效率。包括欠压锁定、电流限制、过压保护和热关断功能。
RoHSSMT扩展库
5000个/圆盘
总额¥0
近期成交2单