芯片简介
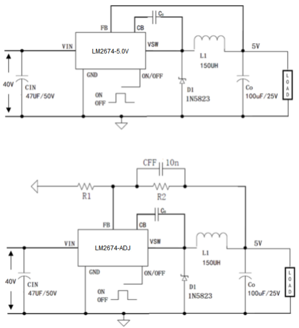
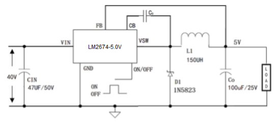
LM2674系列是固定频率260kHzPWM控制的DC/DC降压转换器,由内部频率补偿、固定频率振荡器、过流保护、电源开关控制等电路组成,可驱动500mA负载,具有高效率、低纹波、良好的线性度和负载调整能力。特性包括内置过温关闭功能、过流保护、集成高效功率开关、TTL关闭能力、宽输入电压范围(7V~40V)、固定/可调输出电压(1.21V~37V)、±2%输出精度及简单外围电路设计。

LM2674系列是固定频率260kHzPWM控制的DC/DC降压转换器,由内部频率补偿、固定频率振荡器、过流保护、电源开关控制等电路组成,可驱动500mA负载,具有高效率、低纹波、良好的线性度和负载调整能力。特性包括内置过温关闭功能、过流保护、集成高效功率开关、TTL关闭能力、宽输入电压范围(7V~40V)、固定/可调输出电压(1.21V~37V)、±2%输出精度及简单外围电路设计。
描述LM2674系列是一款由260kHz固定频率PWM控制的DC/DC降压型开关转换器。它主要由内部频率补偿、固定频率振荡器、内置过流保护、功率开关控制等电路组成。它能高效驱动500mA负载,具有低纹波、良好的线性度和负载调节能力
RoHSSMT扩展库
2500个/圆盘
总额¥0
近期成交8单
描述LM2674系列是一款由260kHz固定频率PWM控制的DC/DC降压型开关转换器。它主要由内部频率补偿、固定频率振荡器、内置过流保护、功率开关控制等电路组成。它能高效驱动500mA负载,具有低纹波、良好的线性度和负载调节能力
RoHSSMT扩展库
2500个/圆盘
总额¥0
近期成交11单
描述LM2675系列是一款由260kHz固定频率PWM控制的DC/DC开关降压转换器。它主要由内部频率补偿、固定频率振荡器、内置过流保护、功率开关控制等电路组成。它能够高效驱动1A负载,具有低纹波、良好的线性度和负载调节能力
RoHSSMT扩展库
2500个/圆盘
总额¥0
近期成交19单
描述LM2675系列是一款由260kHz固定频率PWM控制的DC/DC开关降压转换器。它主要由内部频率补偿、固定频率振荡器、内置过流保护、功率开关控制等电路组成。它能够高效驱动1A负载,具有低纹波、良好的线性度和负载调节能力
RoHSSMT扩展库
2500个/圆盘
总额¥0
近期成交14单