芯片简介
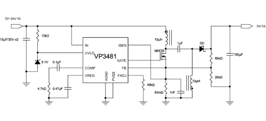
VP3481是一款高效Boost/SEPIC控制器,支持外部低边NMOSFET作为主开关,采用电流模式控制,具有宽带宽和瞬态响应。特性包括可调频率(100kHz至1MHz)、AEC-Q100认证、内置保护电路(热关断、欠压锁定、短路保护、过压保护)、内部软启动、外部RC补偿及可编程电流限制。输入电压范围2.97V~40V,轻载高效,支持误差放大器补偿和外部同步时钟。
芯片特点:
车规级
输入2.97V~40V
100kHz~1MHz
使能
软启动
工业品
VP3481是一款高效Boost/SEPIC控制器,支持外部低边NMOSFET作为主开关,采用电流模式控制,具有宽带宽和瞬态响应。特性包括可调频率(100kHz至1MHz)、AEC-Q100认证、内置保护电路(热关断、欠压锁定、短路保护、过压保护)、内部软启动、外部RC补偿及可编程电流限制。输入电压范围2.97V~40V,轻载高效,支持误差放大器补偿和外部同步时钟。
描述电源芯片 40V High-Efficiency Boost/SEPIC DC/DC Controller -40℃~+125℃ AEC-Q100
RoHSSMT扩展库
2500个/圆盘
总额¥0
近期成交9单