芯片简介
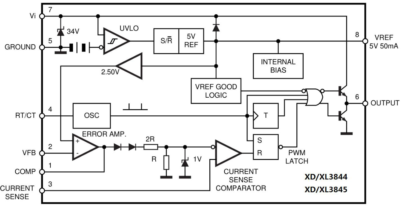
XL3844是固定频率电流模式控制IC,适用于离线或DC-DC转换。核心特性包括:精密修剪振荡器(100kHz-500kHz)、电流模式操作、自动前馈补偿、锁存PWM逐周期限流、高电流推挽输出(驱动外部N-MOSFET)。内部组成包含误差放大器、PWM比较器、欠压锁定电路及逻辑控制模块,支持外部同步和软启动功能。
芯片特点:
输入12V~28V,30V
输出1A
100kHz~500kHz
使能

XL3844是固定频率电流模式控制IC,适用于离线或DC-DC转换。核心特性包括:精密修剪振荡器(100kHz-500kHz)、电流模式操作、自动前馈补偿、锁存PWM逐周期限流、高电流推挽输出(驱动外部N-MOSFET)。内部组成包含误差放大器、PWM比较器、欠压锁定电路及逻辑控制模块,支持外部同步和软启动功能。
描述XL3844是一款高性能电流模式PWM控制器,适用于离线和内部电路应用。它具有精确的振荡器、电流模式操作、自动前馈补偿、锁定PWM、内部修剪参考电压、高电流图腾柱输出、欠压锁定带迟滞、低启动和工作电流等功能。该系列的不同成员具有不同的欠压锁定阈值。
RoHS
2500个/圆盘
总额¥0
近期成交2单