芯片简介
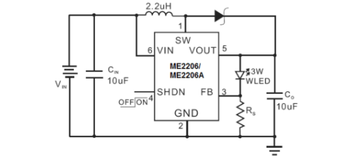
CMOSBOOSTDC-DC转换器,专为1-2节碱性电池驱动LED设计。采用1MHz固定频率,支持外部小值电感和陶瓷电容。特性包含90%能效、±10%电流精度、0.9V低启动电压、过温保护及开路保护。内置反馈机制通过Rs电阻精确设定LED电流,关断模式待机电流<1μA。
芯片特点:
输入0.9V~6V
输出5V
输出750mA
1MHz
Shutdown模式控制
需外置电感


CMOSBOOSTDC-DC转换器,专为1-2节碱性电池驱动LED设计。采用1MHz固定频率,支持外部小值电感和陶瓷电容。特性包含90%能效、±10%电流精度、0.9V低启动电压、过温保护及开路保护。内置反馈机制通过Rs电阻精确设定LED电流,关断模式待机电流<1μA。
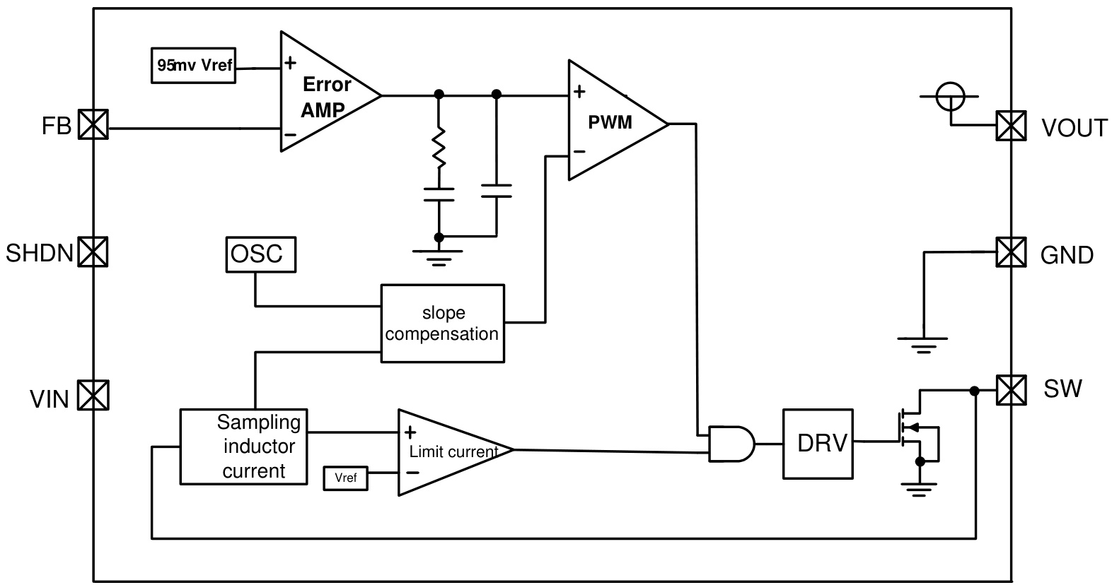
描述ME2206是一款CMOS升压型DC-DC转换器,能够提供恒定输出电流。它的工作频率为1MHz,使用小型外部电感和陶瓷电容器。适用于驱动最高1A负载的一或两节碱性电池。具有低启动电压、低保持电压、过温保护和开路LED保护等功能。
SMT扩展库
3000个/圆盘
总额¥0
近期成交9单