芯片简介
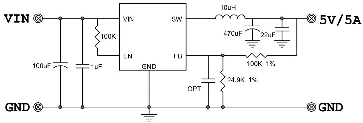
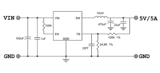
NDP2450KC是一款高效率单片同步降压DC/DC转换器,采用恒定频率平均电流模式控制架构,可提供5A连续负载电流。输入电压范围5.5V至40V,输出电压可调范围为3.3V至25V,集成45mΩ高边开关和23mΩ低边MOSFET,具备短路保护、热保护及内部软启动功能,工作频率300kHz并支持轻载突发模式。
芯片特点:
输入5.5V~40V
输出5A
内置MOS
300kHz
使能
软启动

NDP2450KC是一款高效率单片同步降压DC/DC转换器,采用恒定频率平均电流模式控制架构,可提供5A连续负载电流。输入电压范围5.5V至40V,输出电压可调范围为3.3V至25V,集成45mΩ高边开关和23mΩ低边MOSFET,具备短路保护、热保护及内部软启动功能,工作频率300kHz并支持轻载突发模式。
描述NDP2450KC是一款高效率、单片同步降压DC/DC转换器,具有宽输入电压范围(5.5V至40V),连续输出电流高达5A,可调输出电压(3.3V至25V),最高效率可达94%,具备短路和热保护功能。
RoHSSMT扩展库
4000个/圆盘
总额¥0
近期成交74单