芯片简介
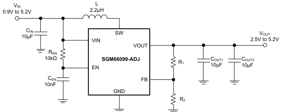
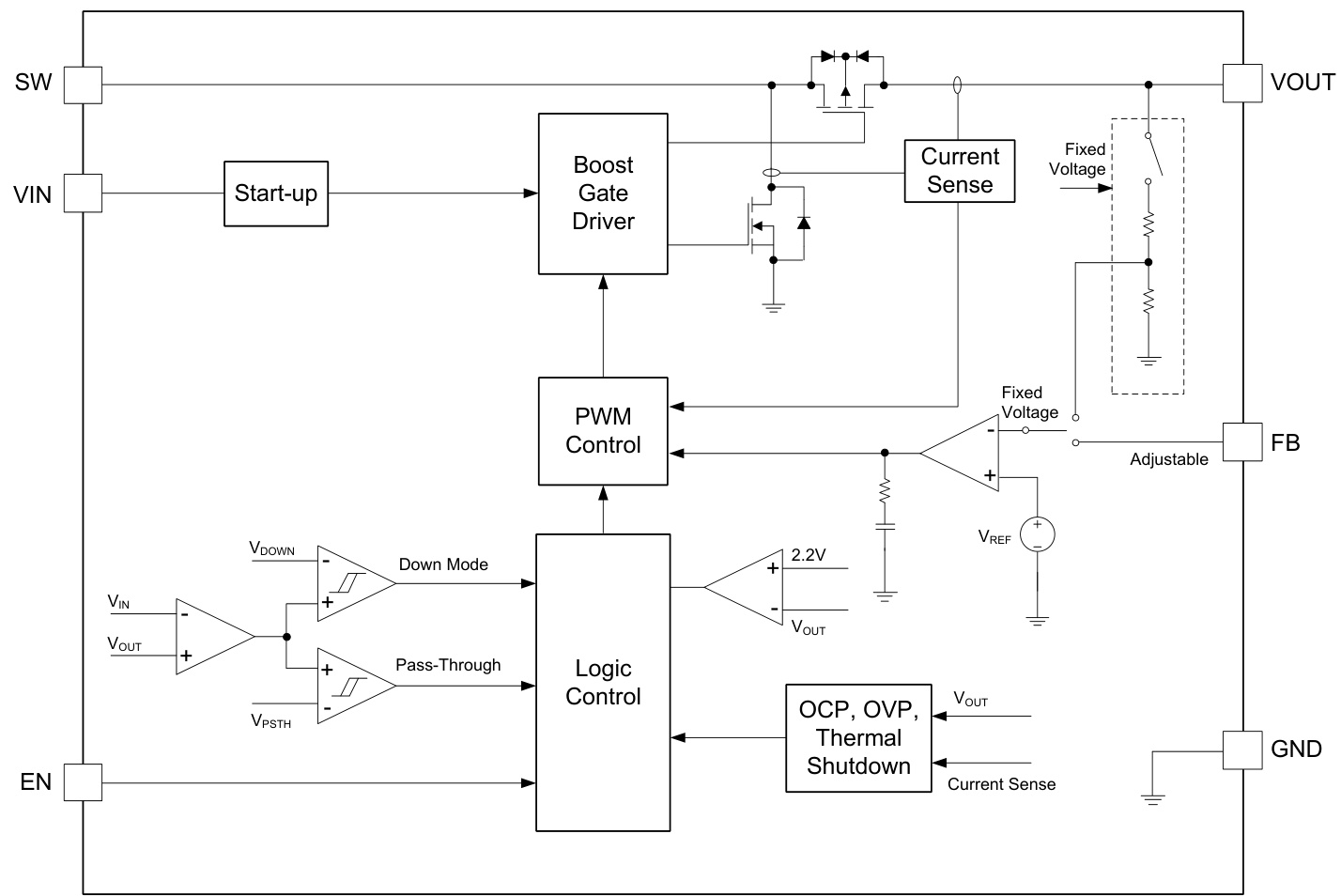
SGM66099是一款超低静态电流同步升压转换器,支持0.9V至5.2V输入电压范围,可提供2.5V至5.2V可调输出电压。其集成同步整流器实现输出断开功能,具备0.6μA(典型值)超低静态电流和93%高效率特性。内部架构包含峰值电流模式控制、过压保护及热关断保护电路,支持PFM/PWM双模式切换,适用于电池供电系统。
芯片特点:
输入0.9V~5.2V
输出2.5V~5.2V
输出300mA
内置MOS
1.2MHz
使能


SGM66099是一款超低静态电流同步升压转换器,支持0.9V至5.2V输入电压范围,可提供2.5V至5.2V可调输出电压。其集成同步整流器实现输出断开功能,具备0.6μA(典型值)超低静态电流和93%高效率特性。内部架构包含峰值电流模式控制、过压保护及热关断保护电路,支持PFM/PWM双模式切换,适用于电池供电系统。
描述SGM66099是一款超低静态电流的同步升压转换器,适用于锂锰电池、镍氢电池和锂离子可充电电池。该器件在轻载条件下具有高效率,并且能够在输入电压高于输出电压时调节输出电压。
SMT扩展库
3000个/圆盘
总额¥0