芯片简介
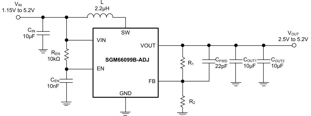
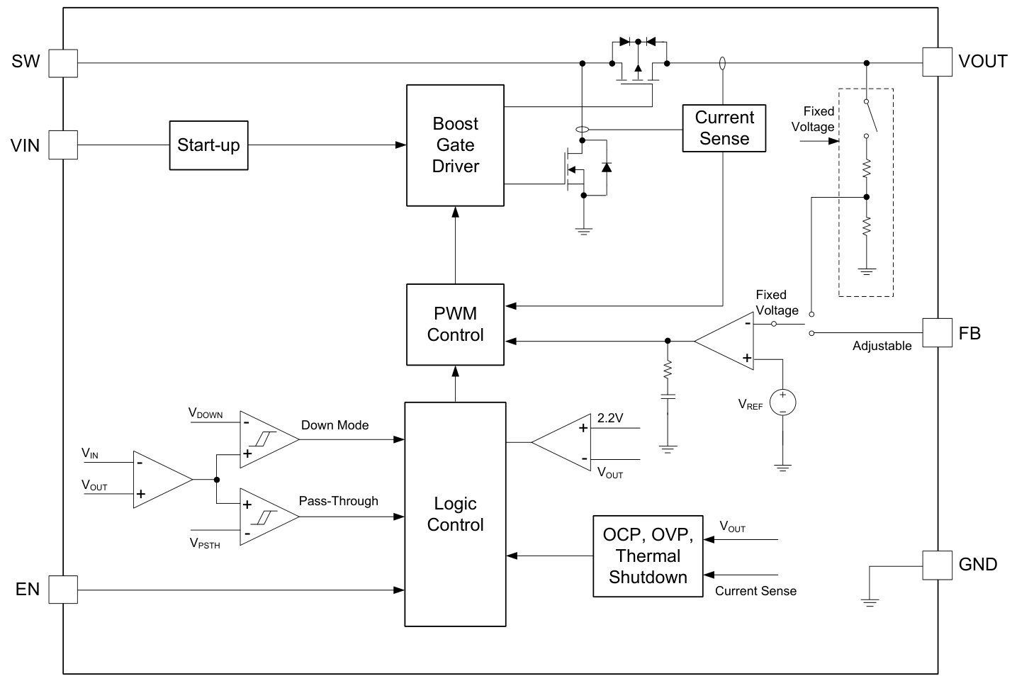
SGM66099B是一款超低静态电流同步升压转换器,适用于锂电池供电系统,输入电压范围1.15V至5.2V,集成同步整流器以实现输出断开功能。特性包括1.7μA典型静态电流、1.2MHz固定开关频率、可调(2.5V~5.2V)和固定(5.0V)输出电压版本、省电模式提升轻载效率,以及过流、过压、热关断保护。
芯片特点:
输入1.15V~5.2V
输出2.5V~5.2V/5.0V
输出300mA
内置MOS
1.2MHz
使能
软启动


SGM66099B是一款超低静态电流同步升压转换器,适用于锂电池供电系统,输入电压范围1.15V至5.2V,集成同步整流器以实现输出断开功能。特性包括1.7μA典型静态电流、1.2MHz固定开关频率、可调(2.5V~5.2V)和固定(5.0V)输出电压版本、省电模式提升轻载效率,以及过流、过压、热关断保护。
SMT扩展库
3000个/圆盘
总额¥0
SMT扩展库
3000个/圆盘
总额¥0
SMT扩展库
3000个/圆盘
总额¥0
SMT扩展库
3000个/圆盘
总额¥0
近期成交2单