芯片简介
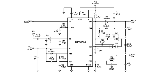
MPQ1530是一款集成三输出升压转换器和线性稳压器的DCDC电源芯片,专为TFTLCD面板供电设计。其包含1.4MHz固定频率升压转换器、正负线性稳压器及内部功率MOSFET开关,支持2.7V至5.5V输入范围,主升压输出可达22V,效率高达95%。具备内部电源排序、软启动、过流保护及AEC-Q100车规认证,采用3x3mmQFN封装。
芯片特点:
车规级
输入2.7V~5.5V
输出5V~22V
内置MOS
1.4MHz
使能
软启动

MPQ1530是一款集成三输出升压转换器和线性稳压器的DCDC电源芯片,专为TFTLCD面板供电设计。其包含1.4MHz固定频率升压转换器、正负线性稳压器及内部功率MOSFET开关,支持2.7V至5.5V输入范围,主升压输出可达22V,效率高达95%。具备内部电源排序、软启动、过流保护及AEC-Q100车规认证,采用3x3mmQFN封装。
描述DCDC升压,电源输入3V~7V,输出12V~24V方案,
RoHSSMT扩展库
5000个/圆盘
总额¥0