芯片简介
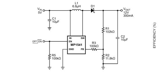
MP1541是一款电流模式升压转换器,专为小功率应用设计。采用1.3MHz固定开关频率,支持低至2.5V的输入电压和高达22V的输出电压,内部集成MOSFET、软启动功能,并具备欠压锁定、电流限制及热过载保护。适用于需要高效紧凑电源解决方案的场合,典型应用包括便携式设备和LED驱动。
芯片特点:
输入2.5V~6V
输出3V~22V
内置MOS
1.3MHz
使能
软启动
工业品
MP1541是一款电流模式升压转换器,专为小功率应用设计。采用1.3MHz固定开关频率,支持低至2.5V的输入电压和高达22V的输出电压,内部集成MOSFET、软启动功能,并具备欠压锁定、电流限制及热过载保护。适用于需要高效紧凑电源解决方案的场合,典型应用包括便携式设备和LED驱动。
描述DCDC升压,电源输入3V~7V,输出12V~24V方案,
RoHSSMT扩展库
3000个/圆盘
总额¥0
近期成交53单
描述MP1541是一款电流模式升压转换器,适用于小型、低功耗应用。MP1541的开关频率为1.3MHz,允许使用高度为2mm或更小的小型低成本电容器和电感器。内部软启动功能可减小浪涌电流并延长电池使用寿命
RoHSSMT扩展库
5000个/圆盘
总额¥0