芯片简介
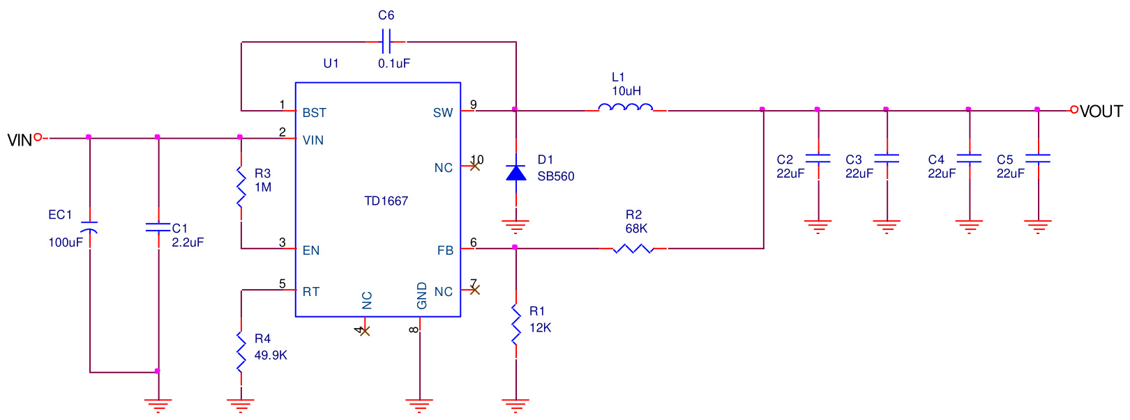
TD1667是一款60V、5A降压稳压器,集成高侧MOSFET,输入电压范围9V至60V,适用于工业和汽车电源调节。特性包括1μA超低关机电流、内部环路补偿简化设计、精密使能控制、过压/短路/热保护。采用峰值电流模式控制,支持200kHz-1MHz可调频率,内置软启动和多种保护机制。
芯片特点:
车规级
输入9V~60V
输出5A
内置MOS
200kHz~1MHz
使能
软启动

TD1667是一款60V、5A降压稳压器,集成高侧MOSFET,输入电压范围9V至60V,适用于工业和汽车电源调节。特性包括1μA超低关机电流、内部环路补偿简化设计、精密使能控制、过压/短路/热保护。采用峰值电流模式控制,支持200kHz-1MHz可调频率,内置软启动和多种保护机制。
描述TD1667是一款60V、5A的降压调节器,集成了高侧MOSFET。输入电压范围为9V到60V,适用于各种工业和汽车应用。该器件具有超低关断电流、内部补偿和多种保护功能。
SMT扩展库
3000个/圆盘
总额¥0
近期成交1单