芯片简介
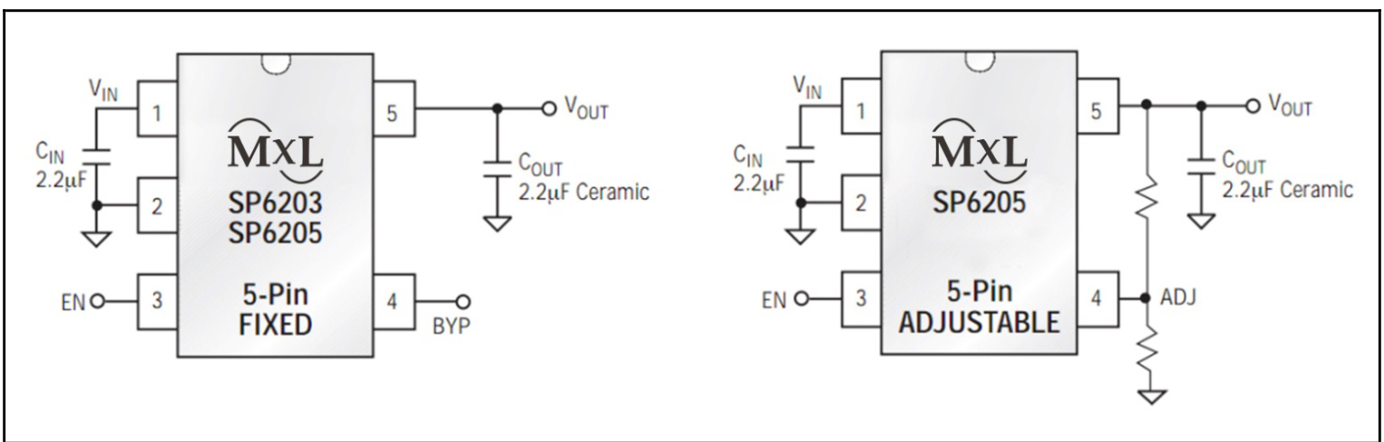
SP6205是超低噪声CMOSLDO,具有极低压差和低静态电流,支持2.7V至5.5V输入电压,输出电流500mA。芯片采用外部旁路电容实现低噪声,快速启用/禁用控制功能,内置电流限制和热关断保护。内部由误差放大器、基准电压源、PMOSFET功率管及保护电路组成,适用于电池供电设备和便携式电子产品。
芯片特点:
输入6V
输出0.5A
精度±2%
功耗:350μA
输出可调
使能

SP6205是超低噪声CMOSLDO,具有极低压差和低静态电流,支持2.7V至5.5V输入电压,输出电流500mA。芯片采用外部旁路电容实现低噪声,快速启用/禁用控制功能,内置电流限制和热关断保护。内部由误差放大器、基准电压源、PMOSFET功率管及保护电路组成,适用于电池供电设备和便携式电子产品。
| 开源项目名称 | 开源项目介绍 |
|---|---|
| C2842719-LDO方案验证板(A版) | LDO验证板A版:3款SOT-23-3、3款SOT-89-3、2款SOT-23-5、2款SOT-23-6、2款SOT-223。 |
描述是超低噪声CMOS LDO,具有非常低的压降和接地电流。通过外部旁路电容实现噪声性能,而不牺牲对便携式应用至关重要的开启和关断速度。极其稳定且易于使用,提供出色的PSRR和线路/负载调节能力。目标应用包括电池供电设备,如便携式和无线产品。稳压器的接地电流在压降时仅略有增加。快速开启/关断使能控制和输出端的内部30Ω下拉电阻即使在无负载条件下也能快速放电。两个LDO均具有限流和热关断保护。
RoHSSMT扩展库
3000个/圆盘
总额¥0
近期成交10单