芯片简介
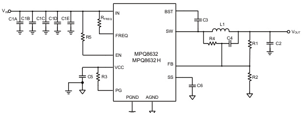
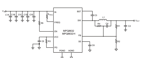
MPQ8632是一款高频同步整流降压开关转换器,采用COT控制模式实现快速瞬态响应和环路稳定。支持4A-20A宽范围输出电流,内置优化低导通电阻MOSFET,集成过流/过压/热关断保护功能,提供可编程软启动时间和外部频率调节(200kHz~1MHz)。通过EN引脚实现启停控制,具备开漏电源良好指示信号,适用于分布式电源系统和网络设备。
芯片特点:
输入2.5V~18V
输出20A
内置MOS
200kHz~1MHz
使能
软启动

MPQ8632是一款高频同步整流降压开关转换器,采用COT控制模式实现快速瞬态响应和环路稳定。支持4A-20A宽范围输出电流,内置优化低导通电阻MOSFET,集成过流/过压/热关断保护功能,提供可编程软启动时间和外部频率调节(200kHz~1MHz)。通过EN引脚实现启停控制,具备开漏电源良好指示信号,适用于分布式电源系统和网络设备。
描述DCDC降压,电源输入7V~30V,3A以上(大电流)方案,
RoHSSMT扩展库
5000个/圆盘
总额¥0
近期成交4单