芯片简介
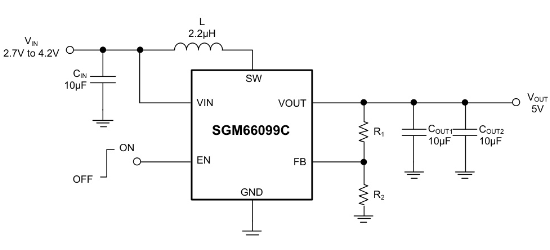
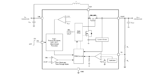
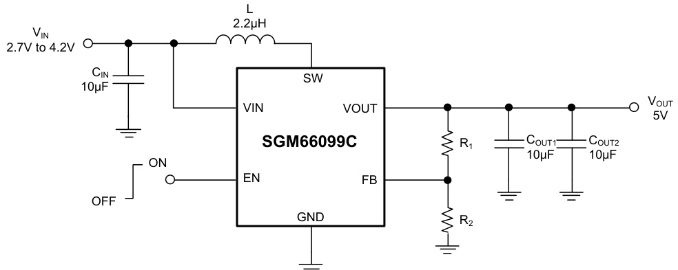
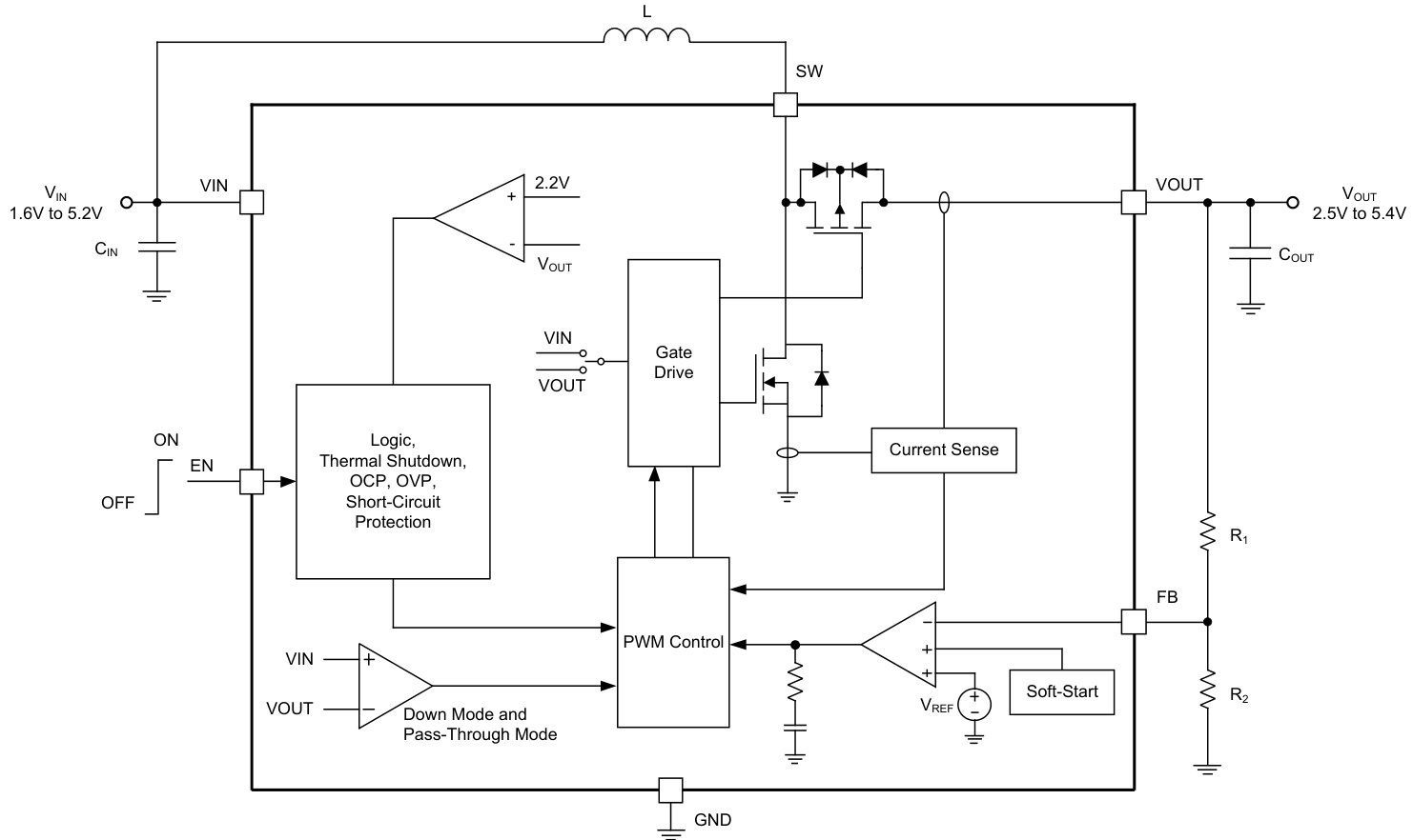
SGM66099C是一款超低静态电流同步升压转换器,适用于锂锰电池、镍氢电池和锂离子充电电池。其1.7μA(典型值)静态电流最大化轻载效率并延长电池运行时间,集成高侧同步整流器实现关机模式下输出断开功能。该器件在3.3V至5V转换时可提供300mA输出电流,峰值效率达93%。支持可调输出电压(2.5V~5.4V),集成过压保护、短路保护和热关断功能,采用电流模式控制与1.16A(典型值)峰值开关电流限制。内部结构包括控制电路、驱动电路及保护模块,支持省电模式、直通模式(Pass-through)和降压模式(Downmode)以实现输入电压高于输出时的稳定调节。
芯片特点:
输入1.6V~5.2V
输出2.5V~5.4V
输出300mA
内置MOS
1.2MHz
使能
软启动





