芯片简介
AP2210是一款300mA超低压差稳压器,具有低噪声、超低压差电压、极低待机电流和高纹波抑制比。内置误差放大器、基准电压源、功率晶体管和保护电路,支持逻辑控制的使能引脚、过流保护、过热保护和反向电池保护,适用于电池供电设备及噪声敏感应用。
芯片特点:
输入15V
输出300mA
精度±1%
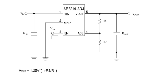
输出可调
使能

AP2210是一款300mA超低压差稳压器,具有低噪声、超低压差电压、极低待机电流和高纹波抑制比。内置误差放大器、基准电压源、功率晶体管和保护电路,支持逻辑控制的使能引脚、过流保护、过热保护和反向电池保护,适用于电池供电设备及噪声敏感应用。
| 开源项目名称 | 开源项目介绍 |
|---|---|
| C2842719-LDO方案验证板(A版) | LDO验证板A版:3款SOT-23-3、3款SOT-89-3、2款SOT-23-5、2款SOT-23-6、2款SOT-223。 |
描述是一款300mA的超低压差线性稳压器(ULDO),提供极低的噪声、超低的压差(在300mA时典型值为250mV)、极低的待机电流(最大1μA)和出色的电源纹波抑制比(在100Hz时PSRR为75dB)。该器件用于电池供电的应用,如手机和个人数字助理(PDA);以及对噪声敏感的应用,如射频(RF)电子设备。还具有独立的逻辑兼容使能/关断控制输入、用于延长电池寿命的低功耗关断模式、过流保护、过温保护和反向电流保护。有2.5V、2.8V、3.0V、3.3V、3.6V、4.0V、5.0V和可调版本。采用节省空间的SOT-23-3和SOT-23-5封装。
RoHSSMT扩展库
3000个/圆盘
总额¥0
近期成交72单