芯片简介
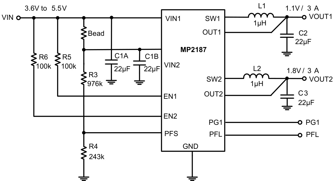
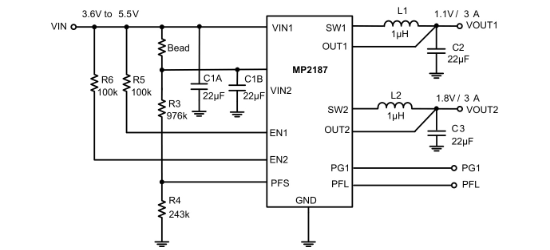
MP2187是一款双通道同步降压转换器,采用内部功率MOSFET结构,输入电压范围为2.5V-5.5V,可提供每通道3A连续输出电流。特性包括固定输出电压(1.1V和1.8V双路)、100%占空比低压差模式、60mΩ/30mΩ内部MOSFET、1.2MHz默认开关频率、具备使能控制和电源就绪指示功能。集成周期过流保护、输入电压故障指示及热关断保护,采用恒定导通时间控制方案实现快速瞬态响应。
芯片特点:
输入2.5V~5.5V
输出3A
内置MOS
1.2MHz
使能
软启动
双路输出

MP2187是一款双通道同步降压转换器,采用内部功率MOSFET结构,输入电压范围为2.5V-5.5V,可提供每通道3A连续输出电流。特性包括固定输出电压(1.1V和1.8V双路)、100%占空比低压差模式、60mΩ/30mΩ内部MOSFET、1.2MHz默认开关频率、具备使能控制和电源就绪指示功能。集成周期过流保护、输入电压故障指示及热关断保护,采用恒定导通时间控制方案实现快速瞬态响应。
描述DCDC降压,电源输入7V以内,1A~3A(中电流)方案,MP2187是一款单片式、同步降压模式双路转换器,具有内部功率MOSFET。它可以在2.5V至5.5V的输入电压范围内工作,每路输出电流可达3A。输出电压分别为1.1V和1.8V,具有快速瞬态响应和稳定的环路特性。保护功能包括逐周期电流限制、输入电压故障指示和热关断。
RoHSSMT扩展库
5000个/圆盘
总额¥0
近期成交3单