芯片简介
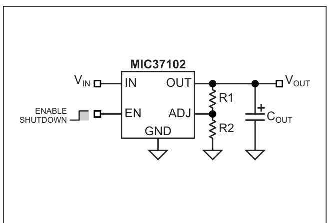
MIC37100/01/02是1A低压差线性稳压器,采用Microchip的SuperβetaPNP技术,提供低至280mV的典型压差。支持固定和可调输出电压至1.24V,具有±1%初始精度、低静态电流、过流保护和热关断功能。内部由误差放大器、基准电压源、功率晶体管及保护电路组成,适用于PC附加卡、电池供电系统和高效线性电源。
芯片特点:
输入6.5V
输出1A
精度±1%
输出2.5V
使能

MIC37100/01/02是1A低压差线性稳压器,采用Microchip的SuperβetaPNP技术,提供低至280mV的典型压差。支持固定和可调输出电压至1.24V,具有±1%初始精度、低静态电流、过流保护和热关断功能。内部由误差放大器、基准电压源、功率晶体管及保护电路组成,适用于PC附加卡、电池供电系统和高效线性电源。
| 开源项目名称 | 开源项目介绍 |
|---|---|
| C2842719-LDO方案验证板(A版) | LDO验证板A版:3款SOT-23-3、3款SOT-89-3、2款SOT-23-5、2款SOT-23-6、2款SOT-223。 |
78个/管
总额¥0
RoHSSMT扩展库
78个/管
总额¥0
近期成交2单
描述是一款1A低压差线性稳压器,可从极小的封装中提供低电压、高电流输出。具有极低的压差(1A时典型值为410 mV)和低接地电流(1A时典型值为11 mA)。适用于需要从标准5V转换到3.3V、3.3V转换到2.5V或2.5V转换到1.8V的PC扩展卡。在所有工作条件下,保证最大压差电压为630 mV,允许从低至3.13V的电源提供2.5V电压,从低至2.43V的电源提供1.8V电压。具备过流限制、热关断和反接电池保护功能。MIC39100/1提供5.0V、3.3V、2.5V和1.8V的固定电压,MIC39102的输出电压可调节至1.24V。
78个/管
总额¥0
总额¥0