芯片简介
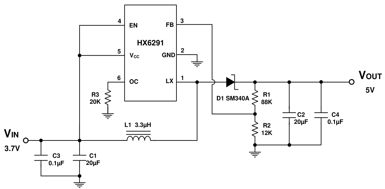
HX6291是一款电流模式升压DC-DC转换器,内置0.2Ω功率MOSFET和PWM电路,提供高效率输出。支持可调输出电压(最高12V)、1MHz固定PWM频率及0.6V精密参考电压,集成软启动功能以减少浪涌电流。内置过温保护、过压保护和可调过流保护(0.5A~2.5A),采用SOT23-6L封装。
芯片特点:
输入2.6V~5.5V
输出可调至12V
内置MOS
1MHz
使能
软启动

HX6291是一款电流模式升压DC-DC转换器,内置0.2Ω功率MOSFET和PWM电路,提供高效率输出。支持可调输出电压(最高12V)、1MHz固定PWM频率及0.6V精密参考电压,集成软启动功能以减少浪涌电流。内置过温保护、过压保护和可调过流保护(0.5A~2.5A),采用SOT23-6L封装。
描述HX6291是一款电流模式升压DC-DC转换器,内置0.2Ω、2.5A、16V的功率MOSFET,具有高效率。内部补偿网络减少了外部组件数量。非反相误差放大器输入端连接到0.6V精密参考电压,内部软启动功能可减少浪涌电流。
RoHSSMT扩展库
3000个/圆盘
总额¥0
近期成交2单