芯片简介
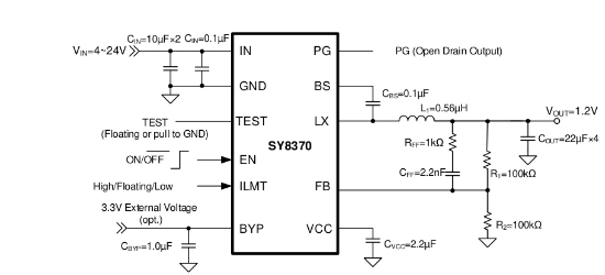
SY8370TMC是一款高效快速响应的同步降压DC/DC调节器,可提供11A输出电流。采用Silergy专有的Instant-PWM架构,集成低RDS(ON)的主开关和同步开关,支持4V至24V宽输入电压范围。内部包含控制电路、驱动电路和保护电路,具有伪恒定频率(500kHz)操作、内部软启动、功率良好指示器、输出放电功能,以及逐周期峰值/谷值电流限制、输入欠压锁定、输出欠压/过压保护、过温保护等多重保护机制。
芯片特点:
输入4V~24V
输出11A
内置MOS
500kHz
使能
软启动




