芯片简介
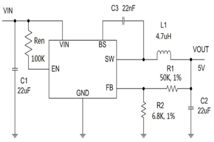
H9108是一款高频同步整流降压转换器,集成内部功率MOSFET,支持宽输入电压范围(4V至18V),提供2A连续输出电流。特性包括高达96%的效率、内部补偿、过流保护、过压保护、热关断及短路保护。内部结构包含误差放大器、软启动机制和周期性的过流限制功能,适用于数字机顶盒、平板电脑、显示器等设备。
芯片特点:
输入4V~18V
输出2A
内置MOS
600KHz
使能
软启动
工业品
H9108是一款高频同步整流降压转换器,集成内部功率MOSFET,支持宽输入电压范围(4V至18V),提供2A连续输出电流。特性包括高达96%的效率、内部补偿、过流保护、过压保护、热关断及短路保护。内部结构包含误差放大器、软启动机制和周期性的过流限制功能,适用于数字机顶盒、平板电脑、显示器等设备。
| 开源项目名称 | 开源项目介绍 |
|---|---|
| DC-DC降压芯片方案验证板-A版 | 该方案验证版,主要用于测试市面上常见的SOT-23封装的降压型DC/DC芯片,板子上目前集成了三种引脚排序。 |
描述H9108是一款高频率、同步整流、降压开关模式转换器,具有内部功率MOSFET,提供2A连续输出电流,宽输入电压范围(4V至18V),600KHz工作频率,内置过流和过压保护,内部软启动,短路保护,过温保护等功能。
SMT扩展库
3000个/圆盘
总额¥0
近期成交32单