芯片简介
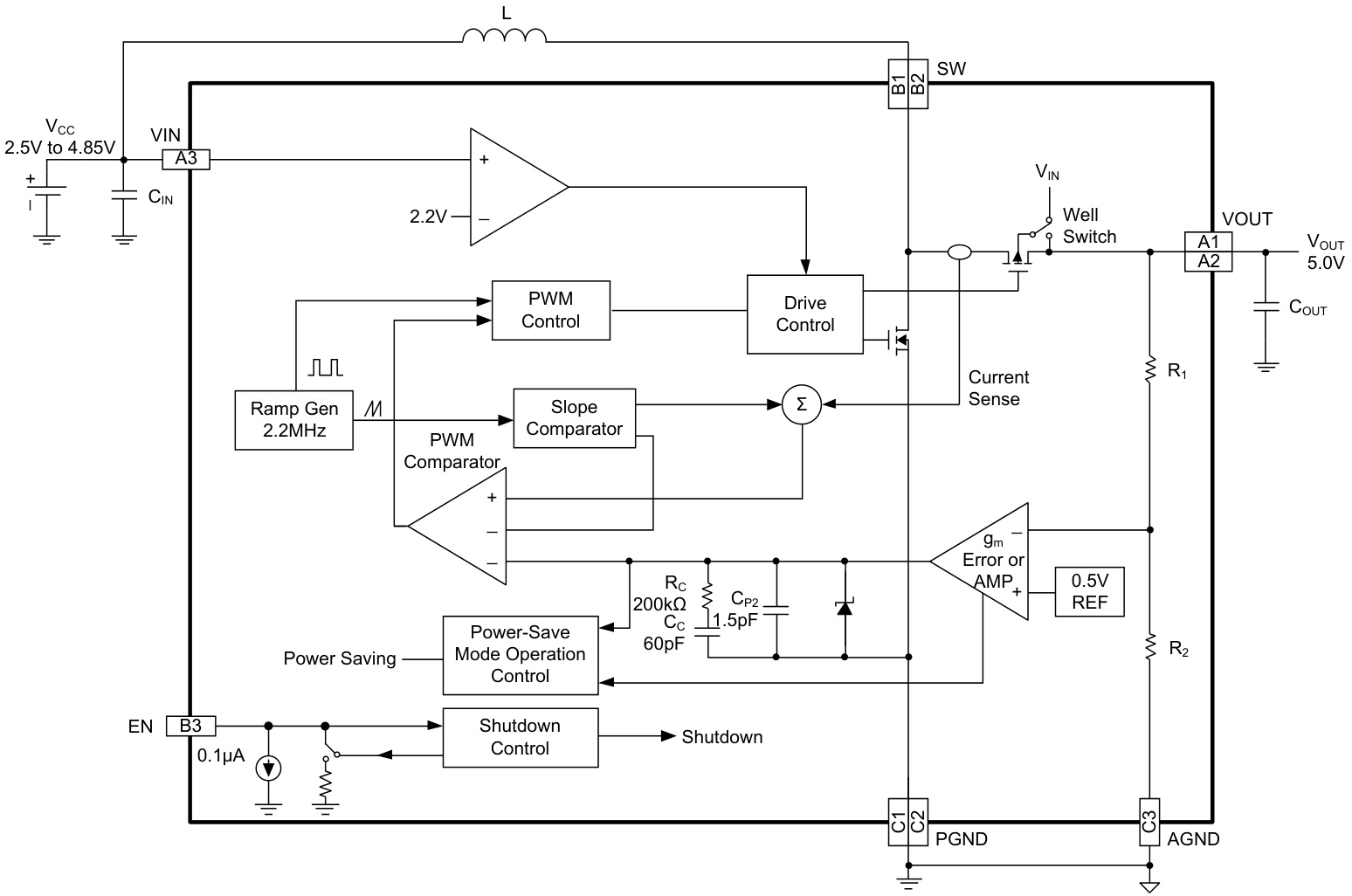
SGM66055B是一款2.2MHz开关频率的同步升压转换器,输入电压范围2.5V至4.85V,固定输出5V。支持高达800mA负载电流,具有省电模式以提高轻载效率,内置短路、过流和热关断保护。
芯片特点:
输入2.5V~4.85V
输出5.0V
输出≥1A
内置MOS
2.2MHz
使能
软启动
工业品

SGM66055B是一款2.2MHz开关频率的同步升压转换器,输入电压范围2.5V至4.85V,固定输出5V。支持高达800mA负载电流,具有省电模式以提高轻载效率,内置短路、过流和热关断保护。
描述SGM66055B是一款内部补偿的2.2MHz固定输出同步升压转换器,支持最高800mA负载电流,输入电压范围为2.5V至4.85V,输出电压为5.0V。该器件具有高效率、轻载模式下的高效率、短路保护、过流保护和热关断等功能。
SMT扩展库
3000个/圆盘
总额¥0