芯片简介
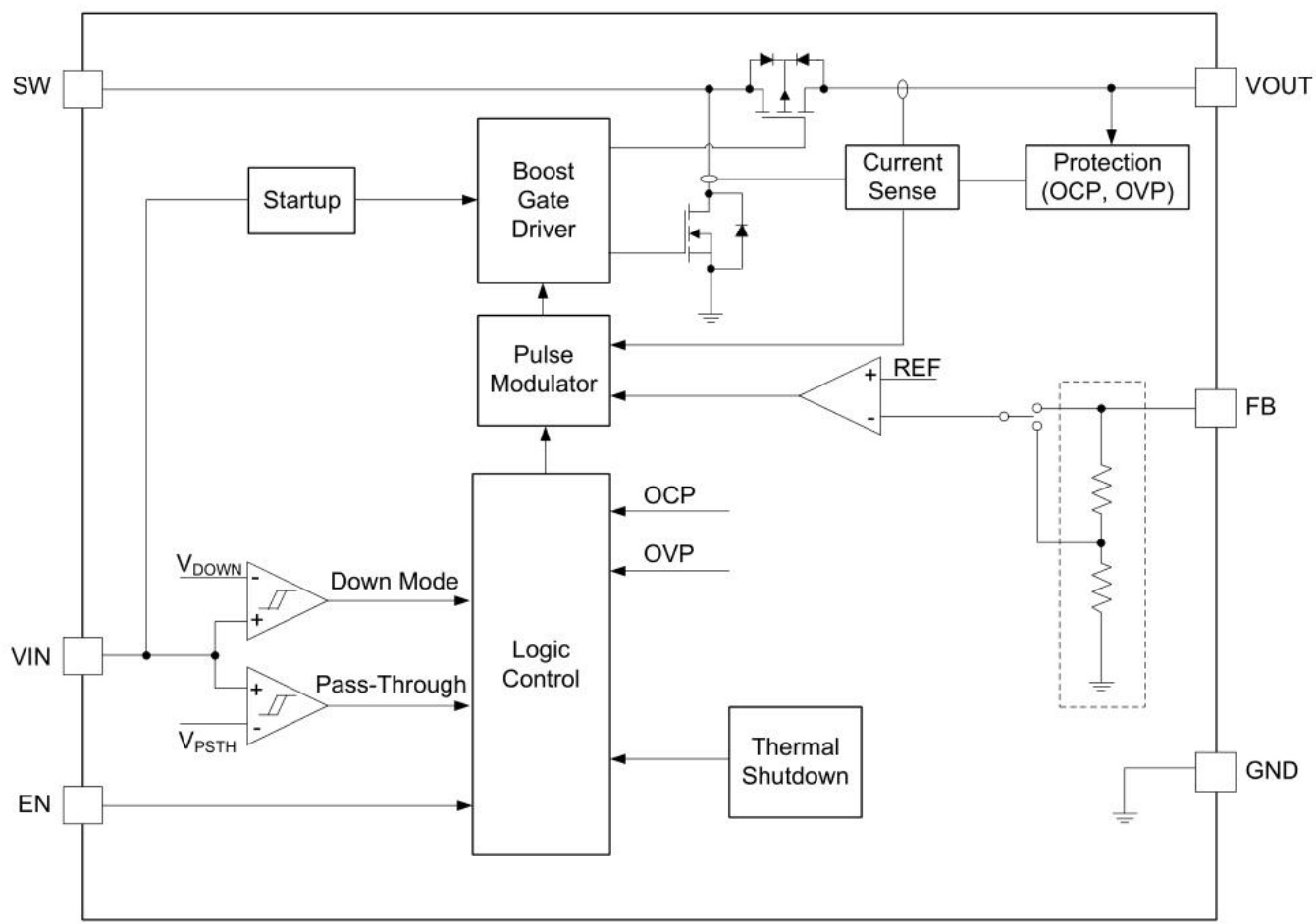
SSP8099是一款同步升压转换器,专为碱性电池、镍氢电池、锂锰电池或锂离子电池供电设备设计,支持0.9V至5.2V输入电压范围,可调输出2.5V~5.2V或固定5V。具备超低静态电流(关机模式<1μA,运行模式<2μA),1MHz固定开关频率,效率高达90%(200mA负载)。集成真关机功能(负载完全断开),支持降压模式(输入高于输出时稳压)和直通模式(输出跟随输入)。提供可调及固定输出版本,采用WLCSP和TDFN封装。


SSP8099是一款同步升压转换器,专为碱性电池、镍氢电池、锂锰电池或锂离子电池供电设备设计,支持0.9V至5.2V输入电压范围,可调输出2.5V~5.2V或固定5V。具备超低静态电流(关机模式<1μA,运行模式<2μA),1MHz固定开关频率,效率高达90%(200mA负载)。集成真关机功能(负载完全断开),支持降压模式(输入高于输出时稳压)和直通模式(输出跟随输入)。提供可调及固定输出版本,采用WLCSP和TDFN封装。
| 规格书 | ||
描述SSP8099是一款超低静态电流同步升压转换器,适用于碱性电池、镍氢电池、锂锰电池或可充电锂离子电池供电的产品,特别是在轻负载条件下需要高效率以延长电池寿命的应用。支持高达300mA的输出电流,从3.3V到5V的转换效率可达90%。支持降压模式和直通模式,具有真正的关断功能,可在关断模式下将负载与输入电源断开以减少电流消耗。提供可调输出电压版本和固定输出电压版本。
SMT扩展库
3000个/圆盘
总额¥0
近期成交15单
描述SSP8099是一款同步升压转换器,设计用于碱性电池、镍氢可充电电池、锂锰电池或可充电锂离子电池供电的产品。它支持高达300mA的输出电流,从3.3V到5V的转换效率可达90%。该器件还提供降模式和直通模式,以及真正的关断功能。
SMT扩展库
3000个/圆盘
总额¥0
近期成交1单
描述SSP8099是一款超低静态电流的同步升压转换器,适用于碱性电池、镍氢充电电池、锂锰电池或可充电锂电池供电的产品。它支持高达300mA的输出电流,从3.3V到5V的转换效率可达90%,并且提供降压模式和直通模式。此外,还具有真正的关断功能,可在关断模式下完全断开负载与输入电源的连接,减少电流消耗。
SMT扩展库
3000个/圆盘
总额¥0
近期成交2单
描述SSP8099 是一款同步升压转换器,设计用于碱性电池、镍氢充电电池、锂锰电池或可充电锂离子电池供电的产品。它支持高达 300mA 的输出电流,从 3.3V 到 5V 转换,最高效率可达 90%。该转换器还提供下模式和直通操作,以及真正的关断功能。
总额¥0
描述SSP8099是一款同步升压转换器,设计用于碱性电池、镍氢充电电池、锂锰电池或可充电锂离子电池供电的产品,高效率轻载条件下可实现长电池寿命运行。支持高达300mA的输出电流,从3.3V到5V的转换效率可达90%。提供下模式和直通模式,以及真正的关断功能。
SMT扩展库
3000个/圆盘
总额¥0
近期成交9单
描述SSP8099是一款同步升压转换器,适用于碱性电池、镍氢电池、锂锰电池或可充电锂离子电池供电的产品。它在轻负载条件下具有高效率,支持高达300mA的输出电流,转换电压范围为3.3V到5V,效率可达90%。该器件支持降压模式和直通模式,具有真正的关断功能,可在关断模式下将负载与输入电源完全断开,减少电流消耗。提供固定和可调输出电压版本,封装为Green WLCSP-1.22x0.83-6B和TDFN-2x2-6AL。
SMT扩展库
3000个/圆盘
总额¥0
近期成交2单
描述SSP8099 是一款同步升压转换器,设计用于碱性电池、镍氢充电电池、锂锰电池或可充电锂电池供电的产品。该芯片支持高达 300mA 的输出电流,从 3.3V 到 5V 转换时效率可达 90%。它还支持降压模式和直通模式,以及真正的关断功能,以减少电流消耗。
SMT扩展库
3000个/圆盘
总额¥0
近期成交11单