芯片简介
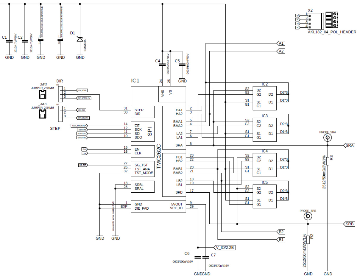
TMC262/TMC262C是用于两相双极步进电机的通用驱动器,支持高分辨率微步进、无传感器机械负载测量、负载自适应电源优化和低共振斩波操作。芯片通过SPI和STEP/DIR接口控制,集成保护与诊断功能,采用外部N/P沟道MOSFET支持高达60V电压和8A RMS电流。内部架构包含微步计数器、正弦表、电流控制模块、负载检测模块及同步整流逻辑。
芯片特点:
输入60V
输出8ARMS
接口SPI/STEP-DIR
外置MOS
电流检测
输出

TMC262/TMC262C是用于两相双极步进电机的通用驱动器,支持高分辨率微步进、无传感器机械负载测量、负载自适应电源优化和低共振斩波操作。芯片通过SPI和STEP/DIR接口控制,集成保护与诊断功能,采用外部N/P沟道MOSFET支持高达60V电压和8A RMS电流。内部架构包含微步计数器、正弦表、电流控制模块、负载检测模块及同步整流逻辑。
2000个/圆盘
总额¥0