芯片简介
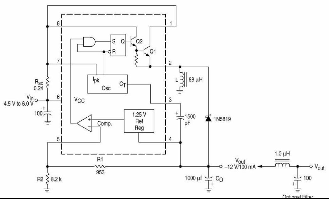
MC34063为一单片DC-DC变换集成电路,内含温度补偿参考电压源(1.25V)、比较器、振荡器、驱动器及大电流输出开关管,外配少量元件即可组成升压、降压及电压反转型变换器。主要特性包括3.0V~40V宽工作电压范围、1.3A输出开关极限电流、100kHz工作频率、输出电压可调及输出电流限制功能。内部组成包含控制电路、驱动电路和保护电路。
芯片特点:
输入3.0V~40V
输出1.3A
内置MOS
100kHz
负压


MC34063为一单片DC-DC变换集成电路,内含温度补偿参考电压源(1.25V)、比较器、振荡器、驱动器及大电流输出开关管,外配少量元件即可组成升压、降压及电压反转型变换器。主要特性包括3.0V~40V宽工作电压范围、1.3A输出开关极限电流、100kHz工作频率、输出电压可调及输出电流限制功能。内部组成包含控制电路、驱动电路和保护电路。
描述MC34063是一款单片DC-DC变换集成电路,内含温度补偿的参考电压源、比较器、振荡器、驱动器及大电流输出开关管等,外配少量元件,就能组成升压、降压及电压反转型DC-DC变换器。该电路采用DIP8和SOP8封装形式。
SMT扩展库
4000个/圆盘
总额¥0
近期成交100单+