芯片简介
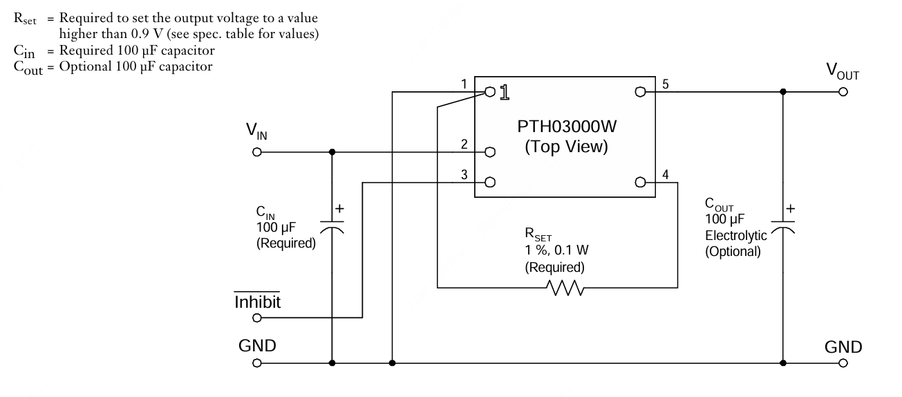
PTH03000系列是非隔离高性能电源模块,采用双面表面贴装结构和同步整流技术,提供高达6A输出电流。支持0.9V至2.5V宽输出电压调节,通过外接电阻设定电压。特性包含输出电流限制、过温保护、使能控制及软启动功能,适用于电信、工业和通用电路。
芯片特点:
输入3V~3.6V
输出6A
700kHz
使能
软启动
模块

PTH03000系列是非隔离高性能电源模块,采用双面表面贴装结构和同步整流技术,提供高达6A输出电流。支持0.9V至2.5V宽输出电压调节,通过外接电阻设定电压。特性包含输出电流限制、过温保护、使能控制及软启动功能,适用于电信、工业和通用电路。
描述PTH03000系列非隔离式电源模块体积小巧、性能卓越。这些稳压器采用双面表面贴装结构和同步整流技术,在占用约为标准邮票一半大小的PCB面积的情况下,可提供高达6A的输出电流。对于空间、性能和成本是重要设计限制因素的应用场景而言,它们是理想之选。该系列模块的输入电压为3.3V,可实现降压功率转换,输出电压范围为0.9V至2.5V。PTH03000W的输出电压可通过单个电阻在该范围内进行设置。工作特性包括开/关禁止、输出电压调节(微调)、输出电流限制和过温保护。目标应用包括电信、工业和通用电路,包括使用DSP、微处理器或ASIC的低功耗双电压系统。封装选项包括通孔和表面贴装两种配置。
RoHSSMT扩展库
56个/托盘
总额¥0
近期成交1单