芯片简介
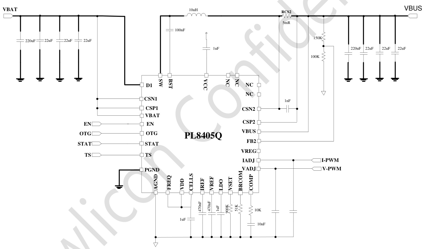
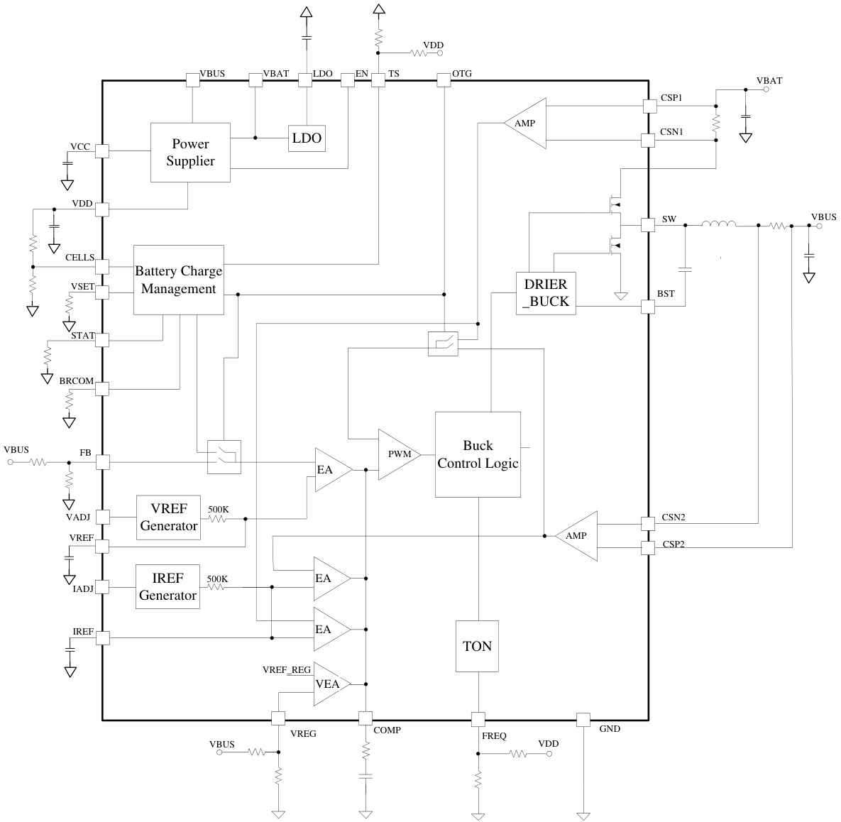
PL8405Q是一款集成高效同步降压/升压控制器的双向充电芯片,支持5A连续输出电流,输入电压范围4.5V~36V,内置40V/9mΩ高边和低边MOSFET。采用恒导通时间控制,支持150kHz、300kHz、600kHz、1200kHz可调开关频率,具备可编程软启动、输入欠压锁存(UVLO)、输出过压保护(OVP)、热关断及短路保护等功能。包含电压控制环、恒流环和热调节环,适用于1~6节电池充电管理,并集成5V/55mA低静态电流LDO为MCU供电。
芯片特点:
车规级
输入4.5V~36V
输出5A
内置MOS
150kHz~1200kHz
使能
软启动





