芯片简介
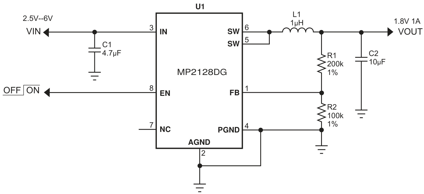
MP2128是一款3MHz恒定频率、电流模式PWM降压转换器,集成主开关和同步整流器,适用于单节锂离子或锂聚合物电池供电的便携设备。输入电压范围2.5V-6V,输出电压最低0.6V,可提供1A负载电流。特性包括高达95%的效率、内部软启动、逐周期过流保护、短路保护、热关断及<1μA关断电流。内部组成包括控制电路、PFET主开关和NFET同步整流器。
芯片特点:
输入2.5V~6V
输出1A
内置MOS
3MHz
使能
软启动

MP2128是一款3MHz恒定频率、电流模式PWM降压转换器,集成主开关和同步整流器,适用于单节锂离子或锂聚合物电池供电的便携设备。输入电压范围2.5V-6V,输出电压最低0.6V,可提供1A负载电流。特性包括高达95%的效率、内部软启动、逐周期过流保护、短路保护、热关断及<1μA关断电流。内部组成包括控制电路、PFET主开关和NFET同步整流器。
| 开源项目名称 | 开源项目介绍 |
|---|---|
| MP2128DCDC5V电源降压模块 | 本项目设计并实现了一款超小型、高效率、低成本的DC-DC降压模块,核心基于MP2128同步整流芯片。模块在仅 32×20×10mm 的紧凑体积内实现了5V输入至3.3V输出的高效转换 |
描述DCDC降压,电源输入7V以内,1A以内(小电流)方案,
RoHSSMT扩展库
5000个/圆盘
总额¥0